2014年 第31卷 第2期
2014, 31(2): 167-171.
doi:10.11833/j.issn.2095-0756.2014.02.001
摘要:
采用热处理温度为160,180,200℃,热处理时间为2,4,6 h的高温热处理工艺对毛竹Phyllostachys edulis竹材进行改性处理,分析不同热处理工艺对竹材化学成分和力学性能的影响,将分别在160,180,200℃下处理4 h后的竹材进行傅立叶变换红外光谱图表征。结果表明:热处理温度越高和时间越长,竹材中木质素质量分数也越高,综纤维素、α-纤维素质量分数呈现下降的趋势,竹材的纵向抗弯强度呈减小趋势,并且抗弯弹性模量呈减小趋势。200℃,6 h热处理竹材与未处理竹材相比,木质素质量分数上升了115.0 g·kg-1,综纤维素质量分数下降了93.1 g·kg-1,α-纤维素的质量分数下降了239.4 g·kg-1,毛竹竹材的抗弯强度较未处理材减小了84.5 MPa,抗弯弹性模量较未处理材减小了1.86 GPa。红外谱图中竹材表面羟基数目随热处理温度的上升和热处理时间的延长不断减少。
采用热处理温度为160,180,200℃,热处理时间为2,4,6 h的高温热处理工艺对毛竹Phyllostachys edulis竹材进行改性处理,分析不同热处理工艺对竹材化学成分和力学性能的影响,将分别在160,180,200℃下处理4 h后的竹材进行傅立叶变换红外光谱图表征。结果表明:热处理温度越高和时间越长,竹材中木质素质量分数也越高,综纤维素、α-纤维素质量分数呈现下降的趋势,竹材的纵向抗弯强度呈减小趋势,并且抗弯弹性模量呈减小趋势。200℃,6 h热处理竹材与未处理竹材相比,木质素质量分数上升了115.0 g·kg-1,综纤维素质量分数下降了93.1 g·kg-1,α-纤维素的质量分数下降了239.4 g·kg-1,毛竹竹材的抗弯强度较未处理材减小了84.5 MPa,抗弯弹性模量较未处理材减小了1.86 GPa。红外谱图中竹材表面羟基数目随热处理温度的上升和热处理时间的延长不断减少。
2014, 31(2): 172-177.
doi:10.11833/j.issn.2095-0756.2014.02.002
摘要:
荻草Miscanthus sacchariflorus是一种高大直立的多年生高生物量草类。通过对荻草茎秆动态润湿模型、表面自由能的研究,探索荻草茎秆被胶黏剂胶合及作为人造板原材料的可能性。运用接触角测试仪,分别测定脲醛树脂(UF),三聚氰胺改性脲醛树脂(MUF)和酚醛树脂(PF)在荻草茎秆内、外表面的接触角,拟合出动态润湿模型。利用扩散渗透系数K,比较3种胶黏剂对荻草茎秆的润湿能力。运用表面张力仪测试荻草茎秆内、外表面自由能。结果表明:3种胶黏剂在荻草内、外表面的润湿模型,能很好地模拟接触角随时间变化的关系;3种胶黏剂在荻草茎秆表面的润湿性能为:三聚氰胺改性脲醛树脂 <脲醛树脂 <酚醛树脂;荻草茎秆的平均自由能约为47.49 mJ·m-2,与木材相近,高于麦秸。
荻草Miscanthus sacchariflorus是一种高大直立的多年生高生物量草类。通过对荻草茎秆动态润湿模型、表面自由能的研究,探索荻草茎秆被胶黏剂胶合及作为人造板原材料的可能性。运用接触角测试仪,分别测定脲醛树脂(UF),三聚氰胺改性脲醛树脂(MUF)和酚醛树脂(PF)在荻草茎秆内、外表面的接触角,拟合出动态润湿模型。利用扩散渗透系数K,比较3种胶黏剂对荻草茎秆的润湿能力。运用表面张力仪测试荻草茎秆内、外表面自由能。结果表明:3种胶黏剂在荻草内、外表面的润湿模型,能很好地模拟接触角随时间变化的关系;3种胶黏剂在荻草茎秆表面的润湿性能为:三聚氰胺改性脲醛树脂 <脲醛树脂 <酚醛树脂;荻草茎秆的平均自由能约为47.49 mJ·m-2,与木材相近,高于麦秸。
2014, 31(2): 178-184.
doi:10.11833/j.issn.2095-0756.2014.02.003
摘要:
通过集成中分辨率成像光谱仪(MODIS)卫星影像数据与地面通量台站的观测数据,基于遥感的植被光合模型(VPM),估测了浙江省安吉县山川乡2011年的毛竹Phyllostachys edulis林总初级生产力(PGP)。研究表明:VPM模型估测的PGP(PGPVPM)在季节变化趋势上和通量站点数据获得的PGP(PGPobs)保持一致,VPM模型估算的2011年毛竹林总初级生产力为1 848.54 g·m-2,通量塔数据获得的2011年毛竹林总初级生产力为1 899.69 g·m-2,相对误差为2.69%。在全年累积总量上接近,但是估测值和观测值之间仍然存在一定的差异,尤其是在生长季节,PGPVPM的值要高于PGPobs;VPM模型估测的PGP和通量塔数据获取的PGP之间的决定系数为0.747,相关系数为0.864;且时间序列的增强植被指数(IEV)比PGP的相关关系强于归一化植被指数(INDV)与PGP的关系。研究表明:VPM对于站点和区域尺度的毛竹林生态系统PGP的模拟具有很大的潜力。
通过集成中分辨率成像光谱仪(MODIS)卫星影像数据与地面通量台站的观测数据,基于遥感的植被光合模型(VPM),估测了浙江省安吉县山川乡2011年的毛竹Phyllostachys edulis林总初级生产力(PGP)。研究表明:VPM模型估测的PGP(PGPVPM)在季节变化趋势上和通量站点数据获得的PGP(PGPobs)保持一致,VPM模型估算的2011年毛竹林总初级生产力为1 848.54 g·m-2,通量塔数据获得的2011年毛竹林总初级生产力为1 899.69 g·m-2,相对误差为2.69%。在全年累积总量上接近,但是估测值和观测值之间仍然存在一定的差异,尤其是在生长季节,PGPVPM的值要高于PGPobs;VPM模型估测的PGP和通量塔数据获取的PGP之间的决定系数为0.747,相关系数为0.864;且时间序列的增强植被指数(IEV)比PGP的相关关系强于归一化植被指数(INDV)与PGP的关系。研究表明:VPM对于站点和区域尺度的毛竹林生态系统PGP的模拟具有很大的潜力。
2014, 31(2): 185-189.
doi:10.11833/j.issn.2095-0756.2014.02.004
摘要:
为了探究利用高分辨率影像进行外来物种薇甘菊Mikania micrantha遥感监测,以WorldView-2影像为数据源,利用面向对象的分类方法,对深圳市薇甘菊进行遥感监测。研究结果表明:利用WorldView-2影像进行薇甘菊的最佳波段组合为364波段(近红外波段、海岸波段、红色波段),薇甘菊的制图精度为83.33%,用户精度为81.08%,总体精度为87.5%,且其他地物类型的分类精度也比较高,都达到80%以上,取得较好的监测结果,突破了人工调查周期长,主观性强等缺点,在监测手段、方法以及时间上更加具有优势。因此,基于WorldView-2影像面向对象方法进行薇甘菊遥感信息提取具有良好的应用价值。
为了探究利用高分辨率影像进行外来物种薇甘菊Mikania micrantha遥感监测,以WorldView-2影像为数据源,利用面向对象的分类方法,对深圳市薇甘菊进行遥感监测。研究结果表明:利用WorldView-2影像进行薇甘菊的最佳波段组合为364波段(近红外波段、海岸波段、红色波段),薇甘菊的制图精度为83.33%,用户精度为81.08%,总体精度为87.5%,且其他地物类型的分类精度也比较高,都达到80%以上,取得较好的监测结果,突破了人工调查周期长,主观性强等缺点,在监测手段、方法以及时间上更加具有优势。因此,基于WorldView-2影像面向对象方法进行薇甘菊遥感信息提取具有良好的应用价值。
2014, 31(2): 190-195.
doi:10.11833/j.issn.2095-0756.2014.02.005
摘要:
以上海崇明岛生态农业园区花菜Brassica oleraceavar.botrytis田为研究对象,主要运用生物量法对花菜田植被碳储量、土壤呼吸及人工管理碳源进行测定,估算花菜田碳平衡情况,旨在通过对花菜田碳平衡的估算,探讨农田碳增汇减排措施。研究表明:①花菜在1个生育期内含碳率最小值为25.73%,最大值为41.61%,平均值为34.12%。②訛植被在成熟收割时植被碳储量为5.18 t·hm-2,土壤碳储量84.74 t·hm-2。③花菜田土壤呼吸速率在生长初期最高,然后逐渐减弱,土壤异养呼吸通量为2.38 t·hm-2。④生育期内人工碳源总排放量为1.81 t·hm-2。⑤花菜1个生育期净固碳量为0.99 t·hm-2,相当于固定二氧化碳4.01 t·hm-2。崇明岛花菜田碳平衡测定结果为微弱碳汇,针对地区土壤盐碱化现状,当前最主要增汇减排措施是合理配施有机肥,改善土壤,增加产量从而增加碳汇,其次还可以农林间种,调整人员管理结构,减少碳源。
以上海崇明岛生态农业园区花菜Brassica oleraceavar.botrytis田为研究对象,主要运用生物量法对花菜田植被碳储量、土壤呼吸及人工管理碳源进行测定,估算花菜田碳平衡情况,旨在通过对花菜田碳平衡的估算,探讨农田碳增汇减排措施。研究表明:①花菜在1个生育期内含碳率最小值为25.73%,最大值为41.61%,平均值为34.12%。②訛植被在成熟收割时植被碳储量为5.18 t·hm-2,土壤碳储量84.74 t·hm-2。③花菜田土壤呼吸速率在生长初期最高,然后逐渐减弱,土壤异养呼吸通量为2.38 t·hm-2。④生育期内人工碳源总排放量为1.81 t·hm-2。⑤花菜1个生育期净固碳量为0.99 t·hm-2,相当于固定二氧化碳4.01 t·hm-2。崇明岛花菜田碳平衡测定结果为微弱碳汇,针对地区土壤盐碱化现状,当前最主要增汇减排措施是合理配施有机肥,改善土壤,增加产量从而增加碳汇,其次还可以农林间种,调整人员管理结构,减少碳源。
2014, 31(2): 196-203.
doi:10.11833/j.issn.2095-0756.2014.02.006
摘要:
在浙江省附海镇生态用地现状调查的基础上,应用生态敏感性评价方法和景观生态安全理论,选取土地利用现状、区域开发强度和距环境敏感区距离等生态敏感性因子,结合景观格局指数,综合评价了附海镇生态敏感性程度及其空间分布状况。结果表明:生态高度敏感区、中度敏感区、低度敏感区和非敏感区分别占研究区面积的7.16%,27.29%,30.46%和35.09%,并以此规划出研究区生态安全的核心保护区、控制发展区和适宜发展区3种生态用地类型,进而提出了不同生态用地类型的管理措施,为附海镇生态用地提供规划依据和建设策略。
在浙江省附海镇生态用地现状调查的基础上,应用生态敏感性评价方法和景观生态安全理论,选取土地利用现状、区域开发强度和距环境敏感区距离等生态敏感性因子,结合景观格局指数,综合评价了附海镇生态敏感性程度及其空间分布状况。结果表明:生态高度敏感区、中度敏感区、低度敏感区和非敏感区分别占研究区面积的7.16%,27.29%,30.46%和35.09%,并以此规划出研究区生态安全的核心保护区、控制发展区和适宜发展区3种生态用地类型,进而提出了不同生态用地类型的管理措施,为附海镇生态用地提供规划依据和建设策略。
2014, 31(2): 204-209.
doi:10.11833/j.issn.2095-0756.2014.02.007
摘要:
选择贵阳市乌当区典型杜鹃Rhododendron群落作为研究对象,采用标准样地调查法、群落数量分析法等方法,对其不同杜鹃群丛的植物组成、结构、重要值、α多样性分析进行分析。结果表明:①贵阳乌当杜鹃群落分为4种植物群丛,分别为Ⅰ:锈叶杜鹃Rhododendron siderophyllum+白栎Quercus fabrei群丛;Ⅱ:锈叶杜鹃+白栎+麻栎Quercus acutissima群丛;Ⅲ:锈叶杜鹃+麻栎群丛;Ⅳ:锈叶杜鹃+麻栎+藤黄Garcinia hanburyi群丛。②杜鹃群落主要以锈叶杜鹃为主,麻栎、白栎为辅的植物群落结构类型。③杜鹃群丛Margalef丰富度指数、Simpson多样性指数、Shannon-Wiener多样性指数均呈现出群丛Ⅲ> 群丛Ⅱ> 群丛Ⅳ> 群丛Ⅰ的趋势,而Pielou均匀性指数则呈现出群丛Ⅰ> 群丛Ⅲ> 群丛Ⅱ >群丛Ⅳ的趋势。④杜鹃群落多样性保护应当遵从群丛Ⅲ的植物结构类型进行保护,对群丛Ⅰ,群丛Ⅱ和群丛Ⅳ群丛进行适当修复,使其结构接近群丛Ⅲ的结构类型。
选择贵阳市乌当区典型杜鹃Rhododendron群落作为研究对象,采用标准样地调查法、群落数量分析法等方法,对其不同杜鹃群丛的植物组成、结构、重要值、α多样性分析进行分析。结果表明:①贵阳乌当杜鹃群落分为4种植物群丛,分别为Ⅰ:锈叶杜鹃Rhododendron siderophyllum+白栎Quercus fabrei群丛;Ⅱ:锈叶杜鹃+白栎+麻栎Quercus acutissima群丛;Ⅲ:锈叶杜鹃+麻栎群丛;Ⅳ:锈叶杜鹃+麻栎+藤黄Garcinia hanburyi群丛。②杜鹃群落主要以锈叶杜鹃为主,麻栎、白栎为辅的植物群落结构类型。③杜鹃群丛Margalef丰富度指数、Simpson多样性指数、Shannon-Wiener多样性指数均呈现出群丛Ⅲ> 群丛Ⅱ> 群丛Ⅳ> 群丛Ⅰ的趋势,而Pielou均匀性指数则呈现出群丛Ⅰ> 群丛Ⅲ> 群丛Ⅱ >群丛Ⅳ的趋势。④杜鹃群落多样性保护应当遵从群丛Ⅲ的植物结构类型进行保护,对群丛Ⅰ,群丛Ⅱ和群丛Ⅳ群丛进行适当修复,使其结构接近群丛Ⅲ的结构类型。
2014, 31(2): 210-216.
doi:10.11833/j.issn.2095-0756.2014.02.008
摘要:
通过多样性指数、植物区系谱、相关分析和聚类分析等方法,对辽宁白石砬子国家级自然保护区植物区系多样性进行定量分析。结果表明:该区植物种类丰富,以被子植物、双子叶植物为主,优势科、属现象明显,单种属和少种属比例较高,有一定残遗性;种的分布型多样,来源较广泛,特有性不明显,区系温带属性较强,热带成分比较少,表明该区温带植物区系历史起源;与相邻植物区系多样性比较,Shannon-Wiener指数差异显著,其中泰山和昆嵛山较高,白石砬子和长白山较低,Simpson指数差异不明显;不同山地植物区系之间相似程度显著,相关系数为0.839~0.995,聚类分析显示:东北和华北植物区系的相似性及纬度分布格局,支持辽东半岛植物小区划归于华北山地植物亚地区的观点。
通过多样性指数、植物区系谱、相关分析和聚类分析等方法,对辽宁白石砬子国家级自然保护区植物区系多样性进行定量分析。结果表明:该区植物种类丰富,以被子植物、双子叶植物为主,优势科、属现象明显,单种属和少种属比例较高,有一定残遗性;种的分布型多样,来源较广泛,特有性不明显,区系温带属性较强,热带成分比较少,表明该区温带植物区系历史起源;与相邻植物区系多样性比较,Shannon-Wiener指数差异显著,其中泰山和昆嵛山较高,白石砬子和长白山较低,Simpson指数差异不明显;不同山地植物区系之间相似程度显著,相关系数为0.839~0.995,聚类分析显示:东北和华北植物区系的相似性及纬度分布格局,支持辽东半岛植物小区划归于华北山地植物亚地区的观点。
2014, 31(2): 217-223.
doi:10.11833/j.issn.2095-0756.2014.02.009
摘要:
桂花Osmanthus fragrans具有极高的经济价值和观赏价值。研究野生桂花种群的遗传多样性有利于为新品种的选育以及野生桂花资源的保护提供重要的依据。利用扩增片段长度多态性(AFLP)技术对江西全南(衰退型)和福建长汀(稳定型)这2个桂花自然种群96个个体进行了遗传多样性评估。7对引物组合共检测到330个清晰位点,其中多态位点276个,占83.64%。在物种水平,桂花的Shannon多态性信息指数(I)为0.428 3,Nei's基因多样性(He)为0.285 6,表明桂花具有丰富的遗传多样性;在种群水平,福建长汀种群的多态性指数均高于江西全南种群,表明包含不同世代、具有较好自然更新能力的长汀种群携带更丰富的遗传信息;分子方差分析(AMOVA)表明:桂花的遗传变异主要存在于种群内(71%),种群间的遗传变异只占29%;2个种群间存在一定的遗传分化(Gst=0.161 6),种群间基因流较小(Nm=2.594 9)。
桂花Osmanthus fragrans具有极高的经济价值和观赏价值。研究野生桂花种群的遗传多样性有利于为新品种的选育以及野生桂花资源的保护提供重要的依据。利用扩增片段长度多态性(AFLP)技术对江西全南(衰退型)和福建长汀(稳定型)这2个桂花自然种群96个个体进行了遗传多样性评估。7对引物组合共检测到330个清晰位点,其中多态位点276个,占83.64%。在物种水平,桂花的Shannon多态性信息指数(I)为0.428 3,Nei's基因多样性(He)为0.285 6,表明桂花具有丰富的遗传多样性;在种群水平,福建长汀种群的多态性指数均高于江西全南种群,表明包含不同世代、具有较好自然更新能力的长汀种群携带更丰富的遗传信息;分子方差分析(AMOVA)表明:桂花的遗传变异主要存在于种群内(71%),种群间的遗传变异只占29%;2个种群间存在一定的遗传分化(Gst=0.161 6),种群间基因流较小(Nm=2.594 9)。
2014, 31(2): 224-230.
doi:10.11833/j.issn.2095-0756.2014.02.010
摘要:
对安徽省黄山市天然榧树Torreya grandis群体内种子表型性状和化学成分的变异进行分析研究,为优良榧树种质资源收集、品种选育及榧树遗传研究奠定基础。结果表明:①种蒲质量、种蒲横径、种蒲纵径、种核横径、种核纵径、种核质量、种形指数、核形指数和出核率的变幅分别为5.24~12.23 g,1.963~3.018 cm,2.255~3.685 cm,1.438~2.270 cm,2.009~3.208 cm,2.30~5.19 g,0.695~0.902,0.555~0.823,34.80%~66.49%;②营养成分粗脂肪、淀粉和蛋白质的质量分数变幅分别为232.96~425.54 g·kg-1,59.95~114.40 g·kg-1和153.22~231.85 g·kg-1;矿质元素磷、钾、钙、镁、铜、锌、锰和镉的变幅分别为0.81~2.29 g·kg-1,23.90~53.72 g·kg-1,80.18~224.38 mg·kg-1,765.84~798.57 mg·kg-1,8.10~31.60 mg·kg-1,40.43~128.00 mg·kg-1,1.45~23.32 mg·kg-1,0.01~0.11 mg·kg-1;多数单株样品砷和铅呈现未检出状态;③种蒲质量、种蒲横径、种蒲纵径、种核横径、种核纵径及种核质量两两之间极显著正相关(P<0.01);种蒲和种核的形状与质量的关系无规律;种蒲质量与种形指数、种核质量与核形指数之间无明显的相关关系,而种核质量与种形指数之间存在显著的负相关关系(P<0.05);出核率与种蒲横径、种蒲纵径、种核横径、种核纵径均存在极显著的负相关(P<0.01),与种核指数极显著正相关(P<0.01),与种形指数无显著的相关关系;3种营养成分质量分数之间不存在任何的相关关系,除粗脂肪与种核质量间存在显著的负相关关系外(P<0.05),营养成分与种子表型性状及矿质元素间不存在相关关系。钾与镁、铜与磷、铜与锰的质量分数间均存在显著的正相关(P<0.01);锰的质量分数与种形指数和核形指数间呈极显著正相关(P<0.01)。
对安徽省黄山市天然榧树Torreya grandis群体内种子表型性状和化学成分的变异进行分析研究,为优良榧树种质资源收集、品种选育及榧树遗传研究奠定基础。结果表明:①种蒲质量、种蒲横径、种蒲纵径、种核横径、种核纵径、种核质量、种形指数、核形指数和出核率的变幅分别为5.24~12.23 g,1.963~3.018 cm,2.255~3.685 cm,1.438~2.270 cm,2.009~3.208 cm,2.30~5.19 g,0.695~0.902,0.555~0.823,34.80%~66.49%;②营养成分粗脂肪、淀粉和蛋白质的质量分数变幅分别为232.96~425.54 g·kg-1,59.95~114.40 g·kg-1和153.22~231.85 g·kg-1;矿质元素磷、钾、钙、镁、铜、锌、锰和镉的变幅分别为0.81~2.29 g·kg-1,23.90~53.72 g·kg-1,80.18~224.38 mg·kg-1,765.84~798.57 mg·kg-1,8.10~31.60 mg·kg-1,40.43~128.00 mg·kg-1,1.45~23.32 mg·kg-1,0.01~0.11 mg·kg-1;多数单株样品砷和铅呈现未检出状态;③种蒲质量、种蒲横径、种蒲纵径、种核横径、种核纵径及种核质量两两之间极显著正相关(P<0.01);种蒲和种核的形状与质量的关系无规律;种蒲质量与种形指数、种核质量与核形指数之间无明显的相关关系,而种核质量与种形指数之间存在显著的负相关关系(P<0.05);出核率与种蒲横径、种蒲纵径、种核横径、种核纵径均存在极显著的负相关(P<0.01),与种核指数极显著正相关(P<0.01),与种形指数无显著的相关关系;3种营养成分质量分数之间不存在任何的相关关系,除粗脂肪与种核质量间存在显著的负相关关系外(P<0.05),营养成分与种子表型性状及矿质元素间不存在相关关系。钾与镁、铜与磷、铜与锰的质量分数间均存在显著的正相关(P<0.01);锰的质量分数与种形指数和核形指数间呈极显著正相关(P<0.01)。
2014, 31(2): 231-237.
doi:10.11833/j.issn.2095-0756.2014.02.011
摘要:
基于森林火灾统计资料,采用加拿大森林火险天气指标系统(Canadian Forest Fire Weather Index System,CFFWIS)分析了浙江省森林火险期内森林火险天气指标动态变化趋势。结果表明:研究区火险期内森林火灾发生次数呈递减趋势,但每场火灾的平均过火面积呈显著增加趋势(P<0.01);细小可燃物湿度码(CFFM)和初始蔓延指标(IIS)达到显著水平(P<0.05),可作为浙江省森林火险期火险状况的良好指标;1991-2011年,研究区森林防火期内可燃物湿度指标、火行为指标及火灾控制难易度指标总体呈增加趋势。其中,春季火险期可燃物干燥状况增加趋势较秋、冬季火险期幅度大,且已达到显著水平(P<0.05)。因此,加大该区的森林火灾防控工作,尤其是春季火险期的防控工作刻不容缓。
基于森林火灾统计资料,采用加拿大森林火险天气指标系统(Canadian Forest Fire Weather Index System,CFFWIS)分析了浙江省森林火险期内森林火险天气指标动态变化趋势。结果表明:研究区火险期内森林火灾发生次数呈递减趋势,但每场火灾的平均过火面积呈显著增加趋势(P<0.01);细小可燃物湿度码(CFFM)和初始蔓延指标(IIS)达到显著水平(P<0.05),可作为浙江省森林火险期火险状况的良好指标;1991-2011年,研究区森林防火期内可燃物湿度指标、火行为指标及火灾控制难易度指标总体呈增加趋势。其中,春季火险期可燃物干燥状况增加趋势较秋、冬季火险期幅度大,且已达到显著水平(P<0.05)。因此,加大该区的森林火灾防控工作,尤其是春季火险期的防控工作刻不容缓。
2014, 31(2): 238-245.
doi:10.11833/j.issn.2095-0756.2014.02.012
摘要:
葡萄座腔菌科Botryosphaeriaceae真菌是很多木本植物溃疡病和枯梢病的重要病原菌。已有报道认为:山核桃干腐病病原菌为茶藨子葡萄座腔菌Botryosphaeria dothidea,但对于葡萄座腔菌科其他真菌与山核桃干腐病的关系还没有深入研究。分离得到了山核桃干腐病相关病原菌,通过比较其形态学特征和核糖体DNA内转录间隔区(rDNA ITS)序列特征,将分离得到的供试菌株分为3组。根据形态学特征和基于ITS序列的系统发育分析,3组菌株分别鉴定为Botryosphaeria dothidea,B.fabicercianum和B.obtusa。其中B.dothidea为优势菌株,分离频率为71.42%,B.fabicercianum和B.obtusa分离频率分别为14.28%。经致病性测定,上述分离菌株均能引起健康山核桃Carya cathayensis枝条发病,但致病性存在差异。在山核桃上发现的B.obtusa和B.fabicercianum为首次报道。
葡萄座腔菌科Botryosphaeriaceae真菌是很多木本植物溃疡病和枯梢病的重要病原菌。已有报道认为:山核桃干腐病病原菌为茶藨子葡萄座腔菌Botryosphaeria dothidea,但对于葡萄座腔菌科其他真菌与山核桃干腐病的关系还没有深入研究。分离得到了山核桃干腐病相关病原菌,通过比较其形态学特征和核糖体DNA内转录间隔区(rDNA ITS)序列特征,将分离得到的供试菌株分为3组。根据形态学特征和基于ITS序列的系统发育分析,3组菌株分别鉴定为Botryosphaeria dothidea,B.fabicercianum和B.obtusa。其中B.dothidea为优势菌株,分离频率为71.42%,B.fabicercianum和B.obtusa分离频率分别为14.28%。经致病性测定,上述分离菌株均能引起健康山核桃Carya cathayensis枝条发病,但致病性存在差异。在山核桃上发现的B.obtusa和B.fabicercianum为首次报道。
2014, 31(2): 246-253.
doi:10.11833/j.issn.2095-0756.2014.02.013
摘要:
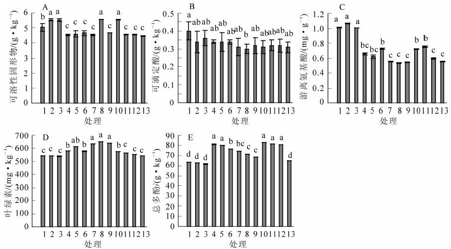
以发光二极管(LED)蓝光(B), 红蓝组合光(RB)(红:蓝=8:3和7:3)和白光(W)为光源, 研究了不同光质、不同补光时间对设施越冬辣椒Capsicum frutescens果实品质和产量的影响。结果表明:①蓝光有利于果实可溶性固形物、可滴定酸、可溶性蛋白、游离氨基酸和类胡萝卜素的合成;红蓝83光可促进可溶性总糖、维生素C和可溶性蛋白的形成;白光可提高果实叶绿素、总黄酮和可溶性蛋白的质量分数;红蓝73光有利于总多酚和可溶性蛋白的合成;②蓝光能促进果实横向生长, 红光能促进果实纵向生长, 红蓝光有利于果实膨大且提高果实商品性;红蓝83和红蓝73补光8 h时, 辣椒的商品率、结果率和产量与对照差异极显著(P<0.05), 且前者好于后者。生产上推荐红蓝83补光8 h为设施越冬辣椒生产的最佳补光光源及补光时间。
以发光二极管(LED)蓝光(B), 红蓝组合光(RB)(红:蓝=8:3和7:3)和白光(W)为光源, 研究了不同光质、不同补光时间对设施越冬辣椒Capsicum frutescens果实品质和产量的影响。结果表明:①蓝光有利于果实可溶性固形物、可滴定酸、可溶性蛋白、游离氨基酸和类胡萝卜素的合成;红蓝83光可促进可溶性总糖、维生素C和可溶性蛋白的形成;白光可提高果实叶绿素、总黄酮和可溶性蛋白的质量分数;红蓝73光有利于总多酚和可溶性蛋白的合成;②蓝光能促进果实横向生长, 红光能促进果实纵向生长, 红蓝光有利于果实膨大且提高果实商品性;红蓝83和红蓝73补光8 h时, 辣椒的商品率、结果率和产量与对照差异极显著(P<0.05), 且前者好于后者。生产上推荐红蓝83补光8 h为设施越冬辣椒生产的最佳补光光源及补光时间。
2014, 31(2): 254-263.
doi:10.11833/j.issn.2095-0756.2014.02.014
摘要:
采用盆栽3年生柳杉Cryptomeria fortunei幼苗研究了酸雨(pH 4.0, Tr1), 柳杉凋落物(60 g, Tr2)以及酸雨和柳杉凋落物复合作用(Tr3)对其叶片色素质量分数和反射光谱的影响, 并对柳杉叶片色素质量分数与光谱反射率、一阶微分光谱和反射光谱参数的相关性进行了分析。结果表明:①Tr1, Tr2和Tr3处理下, 柳杉叶片叶绿素a质量分数比对照分别降低了11.6%, 26.1%和39.1%, 说明酸雨增强了凋落物化感作用对柳杉叶绿素a质量分数的抑制作用, 加快了其降解速度。②Tr1和Tr2处理均显著减小了光谱参数反射率倒数、改良的归一化差值指数和反射光谱比值指数a等(P<0.05)。Tr3处理的柳杉反射光谱参数均对照有极显著差异(P<0.01)。③叶绿素质量分数与柳杉反射和一阶微分光谱呈极显著相关(P<0.01), 可见光和近红外区域是酸雨与凋落物复合作用下柳杉幼苗反射光谱和微分光谱的敏感区域。④反射率倒数、归一化差值指数和蓝边位置等11个反射光谱参数与叶绿素a, 叶绿素b质量分数和叶绿素a/b之间的相关性达到显著水平(P<0.05), 其中反射率倒数、蓝边幅值、蓝边面积、黄边幅值、黄边面积、红边幅值和红边面积与柳杉叶绿素a, 叶绿素b质量分数和叶绿素a/b之间的相关性高于或接近0.8, 说明酸雨与凋落物作用下柳杉幼苗反射光谱特征及其参数可用来估算叶绿素质量分数, 并为利用反射光谱监测柳杉胁迫提供了可能。
采用盆栽3年生柳杉Cryptomeria fortunei幼苗研究了酸雨(pH 4.0, Tr1), 柳杉凋落物(60 g, Tr2)以及酸雨和柳杉凋落物复合作用(Tr3)对其叶片色素质量分数和反射光谱的影响, 并对柳杉叶片色素质量分数与光谱反射率、一阶微分光谱和反射光谱参数的相关性进行了分析。结果表明:①Tr1, Tr2和Tr3处理下, 柳杉叶片叶绿素a质量分数比对照分别降低了11.6%, 26.1%和39.1%, 说明酸雨增强了凋落物化感作用对柳杉叶绿素a质量分数的抑制作用, 加快了其降解速度。②Tr1和Tr2处理均显著减小了光谱参数反射率倒数、改良的归一化差值指数和反射光谱比值指数a等(P<0.05)。Tr3处理的柳杉反射光谱参数均对照有极显著差异(P<0.01)。③叶绿素质量分数与柳杉反射和一阶微分光谱呈极显著相关(P<0.01), 可见光和近红外区域是酸雨与凋落物复合作用下柳杉幼苗反射光谱和微分光谱的敏感区域。④反射率倒数、归一化差值指数和蓝边位置等11个反射光谱参数与叶绿素a, 叶绿素b质量分数和叶绿素a/b之间的相关性达到显著水平(P<0.05), 其中反射率倒数、蓝边幅值、蓝边面积、黄边幅值、黄边面积、红边幅值和红边面积与柳杉叶绿素a, 叶绿素b质量分数和叶绿素a/b之间的相关性高于或接近0.8, 说明酸雨与凋落物作用下柳杉幼苗反射光谱特征及其参数可用来估算叶绿素质量分数, 并为利用反射光谱监测柳杉胁迫提供了可能。
2014, 31(2): 264-271.
doi:10.11833/j.issn.2095-0756.2014.02.015
摘要:
为了探讨干旱胁迫对迷迭香Rosmarinus officinalis挥发性有机化合物(volatile organic compounds, 简称VOCs)释放规律的影响, 采用称量控水法对迷迭香进行干旱胁迫试验, 设置轻度、中度、重度干旱水平、复水和对照。结果表明:干旱胁迫下迷迭香VOCs释放总量减少, 但种类增加;轻度、中度、重度处理VOCs总量分别是对照的99.6%, 69.4%, 43.2%。迷迭香VOCs主要是萜烯类化合物, 占总量的46.0%以上;各干旱处理萜烯类化合物相对含量与对照比分别增加了14.4%, 17.01%, 23.7%, 其中单萜类相对含量呈增加显著;干旱胁迫明显诱导C6绿叶性挥发物和醛类化合物的释放。复水处理萜烯类百分含量和单萜类百分含量比重度处理稍有下降, 仍显著高于对照、轻度和中度处理。
为了探讨干旱胁迫对迷迭香Rosmarinus officinalis挥发性有机化合物(volatile organic compounds, 简称VOCs)释放规律的影响, 采用称量控水法对迷迭香进行干旱胁迫试验, 设置轻度、中度、重度干旱水平、复水和对照。结果表明:干旱胁迫下迷迭香VOCs释放总量减少, 但种类增加;轻度、中度、重度处理VOCs总量分别是对照的99.6%, 69.4%, 43.2%。迷迭香VOCs主要是萜烯类化合物, 占总量的46.0%以上;各干旱处理萜烯类化合物相对含量与对照比分别增加了14.4%, 17.01%, 23.7%, 其中单萜类相对含量呈增加显著;干旱胁迫明显诱导C6绿叶性挥发物和醛类化合物的释放。复水处理萜烯类百分含量和单萜类百分含量比重度处理稍有下降, 仍显著高于对照、轻度和中度处理。
2014, 31(2): 272-279.
doi:10.11833/j.issn.2095-0756.2014.02.016
摘要:
为揭示林地覆盖经营雷竹Phyllostachys violascens林退化机理, 给退化雷竹林恢复提供参考, 探讨了短期覆盖(覆盖1 a), 休养式覆盖(覆盖3 a休养3 a), 长期覆盖(覆盖6 a)和不覆盖雷竹林2年生和3年生立竹叶片主要养分含量及其相关性和养分再吸收的变化规律。结果表明:相同覆盖经营年限雷竹林立竹成熟叶主要养分含量和再吸收率总体上2年生立竹大于3年生立竹。林地覆盖经营对雷竹2年生和3年生立竹成熟叶、老化叶氮、磷、钾和镁质量分数均有较明显的影响(P<0.05), 其中, 短期和休养式覆盖经营雷竹林成熟叶氮、磷和钾质量分数升高, 长期覆盖经营雷竹林成熟叶氮和钾质量分数显著下降(P<0.05), 磷质量分数显著升高(P<0.05), 而成熟叶镁质量分数不同覆盖年限雷竹林均有下降。短期和休养式覆盖经营能提高立竹叶片主要养分再吸收率(P<0.05), 增强立竹叶片养分元素间相关性, 而长期覆盖经营虽显著提高了叶片氮和磷再吸收率, 但降低了钾和镁再吸收率, 并使立竹叶片养分元素间相关性明显减弱。研究表明:林地覆盖经营不仅影响雷竹林立竹叶片的养分状况, 而且会干扰叶片养分的再吸收性。长期林地覆盖经营对雷竹生长发育会产生负面影响, 生产中应采用休养式林地覆盖经营方式。
为揭示林地覆盖经营雷竹Phyllostachys violascens林退化机理, 给退化雷竹林恢复提供参考, 探讨了短期覆盖(覆盖1 a), 休养式覆盖(覆盖3 a休养3 a), 长期覆盖(覆盖6 a)和不覆盖雷竹林2年生和3年生立竹叶片主要养分含量及其相关性和养分再吸收的变化规律。结果表明:相同覆盖经营年限雷竹林立竹成熟叶主要养分含量和再吸收率总体上2年生立竹大于3年生立竹。林地覆盖经营对雷竹2年生和3年生立竹成熟叶、老化叶氮、磷、钾和镁质量分数均有较明显的影响(P<0.05), 其中, 短期和休养式覆盖经营雷竹林成熟叶氮、磷和钾质量分数升高, 长期覆盖经营雷竹林成熟叶氮和钾质量分数显著下降(P<0.05), 磷质量分数显著升高(P<0.05), 而成熟叶镁质量分数不同覆盖年限雷竹林均有下降。短期和休养式覆盖经营能提高立竹叶片主要养分再吸收率(P<0.05), 增强立竹叶片养分元素间相关性, 而长期覆盖经营虽显著提高了叶片氮和磷再吸收率, 但降低了钾和镁再吸收率, 并使立竹叶片养分元素间相关性明显减弱。研究表明:林地覆盖经营不仅影响雷竹林立竹叶片的养分状况, 而且会干扰叶片养分的再吸收性。长期林地覆盖经营对雷竹生长发育会产生负面影响, 生产中应采用休养式林地覆盖经营方式。
2014, 31(2): 280-284.
doi:10.11833/j.issn.2095-0756.2014.02.017
摘要:
以毛竹Phyllostachys edulis, 雷竹Phyllostachys violascens, 石竹Phyllostachys nuda和高节竹Phyllostachys prominens等4种竹子为研究对象, 用硝酸铝-亚硝酸钠比色法测定黄酮质量分数, 并采用DPPH·(1, 1-二苯基-2-三硝基苯肼)法和ABTS+·[2, 2-联氮-二(3-乙基-苯并噻唑-6-磺酸)二铵盐]法测定竹叶黄酮的抗氧化活性, 以考察竹叶黄酮质量分数和抗氧化活性随季节和竹种的变化规律。结果表明:春季毛竹的竹叶黄酮质量分数最高(2.12%±0.15%)(P<0.05), 夏季、秋季和冬季4种竹子间无显著性差异(P>0.05);石竹的竹叶黄酮质量分数四季变化不显著(P>0.05), 毛竹夏季的竹叶黄酮质量分数(2.36%±0.60%)高于冬季(1.52%±0.04%)(P<0.05), 雷竹(2.40%±0.17%)和高节竹(2.07%±0.13%)的竹叶黄酮质量分数以夏季最高。4种竹子的竹叶黄酮对DPPH·的清除能力都表现在夏季较强, 四季的各竹种竹叶黄酮对DPPH·的清除能力以毛竹较强。4种竹子的竹叶黄酮对ABTS+·的清除能力都表现在春季和秋季较强, 四季各竹种间差异性不大(P>0.05)。
以毛竹Phyllostachys edulis, 雷竹Phyllostachys violascens, 石竹Phyllostachys nuda和高节竹Phyllostachys prominens等4种竹子为研究对象, 用硝酸铝-亚硝酸钠比色法测定黄酮质量分数, 并采用DPPH·(1, 1-二苯基-2-三硝基苯肼)法和ABTS+·[2, 2-联氮-二(3-乙基-苯并噻唑-6-磺酸)二铵盐]法测定竹叶黄酮的抗氧化活性, 以考察竹叶黄酮质量分数和抗氧化活性随季节和竹种的变化规律。结果表明:春季毛竹的竹叶黄酮质量分数最高(2.12%±0.15%)(P<0.05), 夏季、秋季和冬季4种竹子间无显著性差异(P>0.05);石竹的竹叶黄酮质量分数四季变化不显著(P>0.05), 毛竹夏季的竹叶黄酮质量分数(2.36%±0.60%)高于冬季(1.52%±0.04%)(P<0.05), 雷竹(2.40%±0.17%)和高节竹(2.07%±0.13%)的竹叶黄酮质量分数以夏季最高。4种竹子的竹叶黄酮对DPPH·的清除能力都表现在夏季较强, 四季的各竹种竹叶黄酮对DPPH·的清除能力以毛竹较强。4种竹子的竹叶黄酮对ABTS+·的清除能力都表现在春季和秋季较强, 四季各竹种间差异性不大(P>0.05)。
2014, 31(2): 285-290.
doi:10.11833/j.issn.2095-0756.2014.02.018
摘要:
以彩叶芋Caladium bicolor2个品种的组培苗为试验材料, 通过人工低温处理(0~20℃), 研究彩叶芋叶片中的相对电导率、可溶性蛋白质量分数、可溶性糖质量分数、游离脯氨酸质量分数、超氧化物歧化酶(SOD)活性的变化, 进行方差分析和多重比较分析, 计算其半致死温度。2种彩叶芋品种叶片的半致死温度均较高。相对电导率与抗寒性呈负相关, 可溶性蛋白、可溶性糖、游离脯氨酸、SOD活性与抗寒性呈正相关。研究分析表明:各个指标在不同温度和不同品种间的差异都达到了极显著水平(P<0.01)。其中相对电导率、可溶性蛋白、可溶性糖量、SOD活性可以更好地反应彩叶芋在低温下的生理变化及不同品种之间的抗寒性差异, 可定为彩叶芋品种抗寒鉴定的初步指标。游离脯氨酸与彩叶芋抗寒性的关系还有待进一步研究。彩叶芋抗寒性的强弱为漆斑彩叶芋Caladium bicolor‘Wightii’>红艳彩叶芋‘Postman Joyner’。
以彩叶芋Caladium bicolor2个品种的组培苗为试验材料, 通过人工低温处理(0~20℃), 研究彩叶芋叶片中的相对电导率、可溶性蛋白质量分数、可溶性糖质量分数、游离脯氨酸质量分数、超氧化物歧化酶(SOD)活性的变化, 进行方差分析和多重比较分析, 计算其半致死温度。2种彩叶芋品种叶片的半致死温度均较高。相对电导率与抗寒性呈负相关, 可溶性蛋白、可溶性糖、游离脯氨酸、SOD活性与抗寒性呈正相关。研究分析表明:各个指标在不同温度和不同品种间的差异都达到了极显著水平(P<0.01)。其中相对电导率、可溶性蛋白、可溶性糖量、SOD活性可以更好地反应彩叶芋在低温下的生理变化及不同品种之间的抗寒性差异, 可定为彩叶芋品种抗寒鉴定的初步指标。游离脯氨酸与彩叶芋抗寒性的关系还有待进一步研究。彩叶芋抗寒性的强弱为漆斑彩叶芋Caladium bicolor‘Wightii’>红艳彩叶芋‘Postman Joyner’。
2014, 31(2): 291-295.
doi:10.11833/j.issn.2095-0756.2014.02.019
摘要:
为解决成熟期的杉木Cunninghamia lanceolata生长受抑制问题, 选择生态疏伐、卫生伐等2种处理对成熟期的杉木人工纯林进行抚育间伐, 运用方差分析的方法, 对60块标准地中杉木生长量的试验数据进行比较分析。结果表明:生态疏伐、卫生伐与对照比较, 树高因子生长影响不显著(P>0.05), 而胸径、单株材积因子生长影响均达到极显著差异(P<0.01), 且生态疏伐的影响较卫生伐影响大。由此可见, 给成熟期的杉木人工纯林以足够的生长空间, 虽然对林分树高因子生长没有影响, 却能有效地促进林木胸径生长, 增加单株材积, 获得更多优质、高产、高效的木材, 提高单位面积的生态效益和经济效益。
为解决成熟期的杉木Cunninghamia lanceolata生长受抑制问题, 选择生态疏伐、卫生伐等2种处理对成熟期的杉木人工纯林进行抚育间伐, 运用方差分析的方法, 对60块标准地中杉木生长量的试验数据进行比较分析。结果表明:生态疏伐、卫生伐与对照比较, 树高因子生长影响不显著(P>0.05), 而胸径、单株材积因子生长影响均达到极显著差异(P<0.01), 且生态疏伐的影响较卫生伐影响大。由此可见, 给成熟期的杉木人工纯林以足够的生长空间, 虽然对林分树高因子生长没有影响, 却能有效地促进林木胸径生长, 增加单株材积, 获得更多优质、高产、高效的木材, 提高单位面积的生态效益和经济效益。
2014, 31(2): 296-301.
doi:10.11833/j.issn.2095-0756.2014.02.020
摘要:
藜麦Chenopodium quinoa为藜科Chenopodiaceae藜属Chenopodium的1年生草本植物, 原产于南美洲的安第斯山脉, 已有5 000多年的栽植历史。藜麦品种多样, 资源丰富, 以其极高的营养价值和多种开发利用价值近年来引起人们的普遍关注。根据国内外相关研究, 概述了藜麦喜湿热强光、稍耐冻、短日照, 穗状花序、自花授粉、种子繁殖及生长期等生物学特性, 耐盐碱、干旱、霜冻、病虫害等生理学特性和总多酚、皂甙、黄酮类、多糖、蛋白质与氨基酸、矿质营养素及其他化学成分等方面的研究进展, 并阐述了藜麦在食用、工业、农用、药用、观赏价值等的开发利用现状及其存在的问题。建议加强藜麦品种资源、抗逆性、化学成分等方面的研究, 发掘藜麦潜在的利用价值。
藜麦Chenopodium quinoa为藜科Chenopodiaceae藜属Chenopodium的1年生草本植物, 原产于南美洲的安第斯山脉, 已有5 000多年的栽植历史。藜麦品种多样, 资源丰富, 以其极高的营养价值和多种开发利用价值近年来引起人们的普遍关注。根据国内外相关研究, 概述了藜麦喜湿热强光、稍耐冻、短日照, 穗状花序、自花授粉、种子繁殖及生长期等生物学特性, 耐盐碱、干旱、霜冻、病虫害等生理学特性和总多酚、皂甙、黄酮类、多糖、蛋白质与氨基酸、矿质营养素及其他化学成分等方面的研究进展, 并阐述了藜麦在食用、工业、农用、药用、观赏价值等的开发利用现状及其存在的问题。建议加强藜麦品种资源、抗逆性、化学成分等方面的研究, 发掘藜麦潜在的利用价值。
2014, 31(2): 302-307.
doi:10.11833/j.issn.2095-0756.2014.02.021
摘要:
为探讨落羽杉Taxodium distichum秋冬季叶色变化规律, 研究落羽杉在不同光照、温度和不同生境条件下叶色转变时的生态生理变化, 以落羽杉成龄植株为材料, 于2012年8月下旬至11月中旬用分光光度计测定其不同方位与不同生境条件下叶片叶绿素总质量分数、花色素苷相对含量和可溶性糖质量分数。结果表明:秋冬转色期落羽杉叶片叶绿素总质量分数呈下降趋势, 树冠背阴面叶片叶绿素总质量分数明显高于向阳面, 向阳东面高于向阳西面;花色素苷相对含量呈上升趋势, 11月5日之后显著升高;可溶性糖质量分数呈上升趋势;日平均气温与花色素苷相对含量、可溶性糖质量分数间呈负相关;水生落羽杉叶绿素总质量分数、花色素苷相对含量、可溶性糖质量分数均高于陆生落羽杉, 水生落羽杉红叶观赏期较陆生落羽杉长, 它们的花色素苷相对含量与叶绿素总质量分数呈显著负相关(P<0.05)。光照充足条件下, 生长在水中的落羽杉红叶期要长于陆生的, 且有较好的整体观赏性。
为探讨落羽杉Taxodium distichum秋冬季叶色变化规律, 研究落羽杉在不同光照、温度和不同生境条件下叶色转变时的生态生理变化, 以落羽杉成龄植株为材料, 于2012年8月下旬至11月中旬用分光光度计测定其不同方位与不同生境条件下叶片叶绿素总质量分数、花色素苷相对含量和可溶性糖质量分数。结果表明:秋冬转色期落羽杉叶片叶绿素总质量分数呈下降趋势, 树冠背阴面叶片叶绿素总质量分数明显高于向阳面, 向阳东面高于向阳西面;花色素苷相对含量呈上升趋势, 11月5日之后显著升高;可溶性糖质量分数呈上升趋势;日平均气温与花色素苷相对含量、可溶性糖质量分数间呈负相关;水生落羽杉叶绿素总质量分数、花色素苷相对含量、可溶性糖质量分数均高于陆生落羽杉, 水生落羽杉红叶观赏期较陆生落羽杉长, 它们的花色素苷相对含量与叶绿素总质量分数呈显著负相关(P<0.05)。光照充足条件下, 生长在水中的落羽杉红叶期要长于陆生的, 且有较好的整体观赏性。
2014, 31(2): 308-314.
doi:10.11833/j.issn.2095-0756.2014.02.022
摘要:
为探讨精制前后竹醋液挥发性有机化合物(VOCs)及不同极性萃取纤维头对VOCs的萃取效果, 采用2种不同极性萃取纤维头的顶空固相微萃取法(HS-SPME)萃取精制前后竹醋液VOCs, 并通过气相色谱-质谱(GC-MS)分析。2种纤维头萃取出精制前后竹醋液54和57种有机化合物, 其中竹醋原液中聚二甲基硅氧烷(PDMS)纤维头萃取出41种, 主要为2-甲氧基-苯酚(9.03%), 4-乙基-苯酚(8.36%), 苯酚(6.48%), 聚丙烯酸酯(PA)纤维头萃取出32种, 主要为苯酚(17.23%), 2-甲氧基-苯酚(12.73%), 乙酸(11.80%);精制液中PDMS纤维头萃取出42种, 主要为2-甲氧基-苯酚(12.09%), 4-乙基-苯酚(8.86%), 苯酚(6.80%)等, PA纤维头萃取出35种, 主要为苯酚(19.66%), 2-甲氧基-苯酚(14.72%), 乙酸(6.65%)等。结果显示:PA纤维头对精制前后竹醋液中酸类、酚类和醛类的吸附力优于PDMS纤维头, 其中在对酸类的吸附上PA纤维头有较为显著的优势;而在酮类和烯类上PDMS纤维头的吸附力要优于PA纤维头。因此, 在使用固相微萃取萃取竹醋液中不同的成分时应该有选择地使用纤维头以便较准确地萃取出目标成分。
为探讨精制前后竹醋液挥发性有机化合物(VOCs)及不同极性萃取纤维头对VOCs的萃取效果, 采用2种不同极性萃取纤维头的顶空固相微萃取法(HS-SPME)萃取精制前后竹醋液VOCs, 并通过气相色谱-质谱(GC-MS)分析。2种纤维头萃取出精制前后竹醋液54和57种有机化合物, 其中竹醋原液中聚二甲基硅氧烷(PDMS)纤维头萃取出41种, 主要为2-甲氧基-苯酚(9.03%), 4-乙基-苯酚(8.36%), 苯酚(6.48%), 聚丙烯酸酯(PA)纤维头萃取出32种, 主要为苯酚(17.23%), 2-甲氧基-苯酚(12.73%), 乙酸(11.80%);精制液中PDMS纤维头萃取出42种, 主要为2-甲氧基-苯酚(12.09%), 4-乙基-苯酚(8.86%), 苯酚(6.80%)等, PA纤维头萃取出35种, 主要为苯酚(19.66%), 2-甲氧基-苯酚(14.72%), 乙酸(6.65%)等。结果显示:PA纤维头对精制前后竹醋液中酸类、酚类和醛类的吸附力优于PDMS纤维头, 其中在对酸类的吸附上PA纤维头有较为显著的优势;而在酮类和烯类上PDMS纤维头的吸附力要优于PA纤维头。因此, 在使用固相微萃取萃取竹醋液中不同的成分时应该有选择地使用纤维头以便较准确地萃取出目标成分。
2014, 31(2): 315-321.
doi:10.11833/j.issn.2095-0756.2014.02.023
摘要:
以5个叶用芥菜Brassica junceavar.foliosa品种为试材, 研究了游离小孢子培养过程中基因型、低温预处理、高温热激、更新及加液和秋水仙碱等对小孢子胚状体发生的影响。结果表明:有4个品种获得胚状体, 各品种间胚状体产量存在显著差异, ‘特选九心芥’胚产量最高;4℃低温预处理24~48 h及33~34℃高温热激处理24~48 h对诱导胚状体发生和发育有促进作用;更新和添加培养基处理也可促进胚状体发生, 以质量浓度为170.0 g·L-1的蔗糖起始培养48 h后添加等质量浓度90.0 g·L-1蔗糖培养基处理效果最佳;1~10 mg·L-1秋水仙碱24~48 h处理可提高小孢子培养反应, 增加供试材料胚产量。
以5个叶用芥菜Brassica junceavar.foliosa品种为试材, 研究了游离小孢子培养过程中基因型、低温预处理、高温热激、更新及加液和秋水仙碱等对小孢子胚状体发生的影响。结果表明:有4个品种获得胚状体, 各品种间胚状体产量存在显著差异, ‘特选九心芥’胚产量最高;4℃低温预处理24~48 h及33~34℃高温热激处理24~48 h对诱导胚状体发生和发育有促进作用;更新和添加培养基处理也可促进胚状体发生, 以质量浓度为170.0 g·L-1的蔗糖起始培养48 h后添加等质量浓度90.0 g·L-1蔗糖培养基处理效果最佳;1~10 mg·L-1秋水仙碱24~48 h处理可提高小孢子培养反应, 增加供试材料胚产量。
2014, 31(2): 322-328.
doi:10.11833/j.issn.2095-0756.2014.02.024
摘要:
建立适合无患子Sapindus mukurossi的相关序列扩增多态性-聚合酶链式反应(SRAP-PCR)最佳反应体系, 为研究无患子种质资源的遗传多样性、亲缘关系及遗传改良等奠定基础。以南平产的无患子叶片为材料, 采用单因素法对体系中的DNA模板、镁离子、三磷酸碱基脱氧核苷酸(dNTPs), 引物和TaqDNA聚合酶等5因素进行优化。确立了适合无患子SRAP的最佳反应体系(20 μL):1×PCR缓冲液, 50 ng模板DNA, 2.0 mmol·L-1镁离子, 0.2 mmol·L-1dNTPs, 0.5×16.67 nkat (0.5 U)TaqDNA聚合酶, 0.4 μmol·L-1引物。利用该体系对12份无患子种源材料进行PCR扩增, 获得了清晰、稳定的DNA谱带, 说明优化后的体系适宜无患子地理种源的遗传多样性分析。
建立适合无患子Sapindus mukurossi的相关序列扩增多态性-聚合酶链式反应(SRAP-PCR)最佳反应体系, 为研究无患子种质资源的遗传多样性、亲缘关系及遗传改良等奠定基础。以南平产的无患子叶片为材料, 采用单因素法对体系中的DNA模板、镁离子、三磷酸碱基脱氧核苷酸(dNTPs), 引物和TaqDNA聚合酶等5因素进行优化。确立了适合无患子SRAP的最佳反应体系(20 μL):1×PCR缓冲液, 50 ng模板DNA, 2.0 mmol·L-1镁离子, 0.2 mmol·L-1dNTPs, 0.5×16.67 nkat (0.5 U)TaqDNA聚合酶, 0.4 μmol·L-1引物。利用该体系对12份无患子种源材料进行PCR扩增, 获得了清晰、稳定的DNA谱带, 说明优化后的体系适宜无患子地理种源的遗传多样性分析。




























