留言板

尊敬的读者、作者、审稿人, 关于本刊的投稿、审稿、编辑和出版的任何问题, 您可以本页添加留言。我们将尽快给您答复。谢谢您的支持!

姓名
邮箱
手机号码
标题
留言内容
验证码

桂花OfMYB1R47转录因子在芳香挥发物形成过程中的功能分析

岳远征,胡宏敏,刘家伟,申慧敏,施婷婷,杨秀莲,王良桂

downloadPDF
岳远征, 胡宏敏, 刘家伟, 等. 桂花OfMYB1R47转录因子在芳香挥发物形成过程中的功能分析[J]. 浙江农林大学学报, 2023, 40(3): 465-474. DOI: 10.11833/j.issn.2095-0756.20220456
引用本文: 岳远征, 胡宏敏, 刘家伟, 等. 桂花OfMYB1R47转录因子在芳香挥发物形成过程中的功能分析[J]. 浙江农林大学学报, 2023, 40(3): 465-474.DOI:10.11833/j.issn.2095-0756.20220456
YUE Yuanzheng, HU Hongmin, LIU Jiawei, et al. Functional analysis of OfMYB1R47 transcription factor in Osmanthus fragrans during the formation of aromatic volatiles[J]. Journal of Zhejiang A&F University, 2023, 40(3): 465-474. DOI: 10.11833/j.issn.2095-0756.20220456
Citation: YUE Yuanzheng, HU Hongmin, LIU Jiawei,et al. Functional analysis ofOfMYB1R47 transcription factor inOsmanthus fragransduring the formation of aromatic volatiles[J].Journal of Zhejiang A&F University, 2023, 40(3): 465-474.DOI:10.11833/j.issn.2095-0756.20220456

桂花OfMYB1R47转录因子在芳香挥发物形成过程中的功能分析

DOI:10.11833/j.issn.2095-0756.20220456
基金项目:国家自然科学基金资助项目(32071828,31870695);江苏高校优势学科建设工程资助项目
详细信息
    作者简介:岳远征(ORCID: 0000-0003-2599-6900),副教授,博士,博士生导师,从事园林植物育种与应用研究。E-mail:yueyuanzheng@njfu.edu.cn
    通信作者:王良桂(ORCID: 0000-0002-5437-7140),教授,博士,博士生导师,从事园林植物育种与应用研究。E-mail:wlg@njfu.com.cn
  • 中图分类号:S722.3

Functional analysis ofOfMYB1R47 transcription factor inOsmanthus fragransduring the formation of aromatic volatiles

  • 摘要: 目的花香是桂花 Osmanthus fragrans最重要的观赏性状之一,对桂花MYB-related基因家族成员 OfMYB1 R47在芳香挥发物形成过程中的功能进行鉴定,可为桂花花香合成的转录调控机制研究提供新的基因节点。 方法以桂花‘日香桂’ O. fragans‘Rixianggui’和本氏烟草 Nicotiana benthamiana为材料,以前期的花香转录组数据筛选出的MYB-related家族基因 OfMYB1 R47为目标基因。通过基因序列和系统进化树、实时荧光定量PCR (RT-qPCR)、亚细胞定位、酵母自激活、瞬时超量表达本氏烟草以及气相色谱-质谱联用(GC-MS)测定挥发性代谢物质量分数,对 OfMYB1 R47基因的特性和功能进行分析。 结果 OfMYB1 R47基因开放阅读框长度为1 485 bp,共编码494个氨基酸。系统进化树表明:与OfMYB1R47同源性最高的基因在木犀科Oleaceae的木樨榄 Olea europaeasubsp. europaea中;RT-qPCR分析发现: OfMYB1 R47基因的表达量随着桂花花香的释放呈现先上升后下降的趋势,且在桂花花朵初花期表达量最高;亚细胞定位和酵母自激活实验表明:OfMYB1R47主要定位在细胞核,且具有自激活活性;与转化空载体的植株相比,在瞬时超量表达该基因的本氏烟草叶片中,辛醛、β-紫罗兰酮等芳香挥发性物质量分数均发生了明显改变。 结论 OfMYB1 R47具有典型的转录因子特征,其表达模式与桂花花香的释放具有一定的关联性,参与调控了桂花β-紫罗兰酮等花香物质的合成,可作为桂花花香分子育种的基因资源。图7表2参39
  • 图 1桂花OfMYB1R47转录因子编码的氨基酸序列

    Figure 1Amino acid sequence ofOfMYB1R47

    图 2OfMYB1R47蛋白的系统发育树分析

    Figure 2Phylogenetic tree analysis of OfMYB1R47

    图 3OfMYB1R47基因在桂花花朵5个发育时期的表达模式分析

    Figure 3Expression pattern ofOfMYB1R47 in the five flower development stages ofO. fragrans

    图 4OfMYB1R47蛋白在本氏烟草叶片中的亚细胞定位结果

    Figure 4Subcellular localization analysis of OfMYB1R47 in theN. benthamianaleaves

    图 5OfMYB1R47蛋白转录自激活分析

    Figure 5Transcriptional activation analysis of OfMYB1R47

    图 6OfMYB1R47基因的功能分析

    Figure 6Functional analysis ofOfMYB1R47

    图 7本氏烟草CCD4和CCD1基因在瞬时表达植株中的表达量

    Figure 7Expression ofCCD4 andCCD1 gene in transiently transformed plants

    表 1本研究所使用引物

    Table 1.Primers used in this study

    引物名称 引物作用 上游引物(5′→3′) 下游引物(5′→3′)
    1300-MYB1R47 基因克隆   aagcttctgcaggggcccgggATGGAATCCAAAGTT TATAGGAATCC gcccttgctcaccatggtaccGACAAGGCAACTCTCA TGTTGTGA
    pGBKT7-MYB1R47 酵母自激活  atggccatggaggccgaattcATGGAATCCAAAGTTT ATAGGAATCC gcaggtcgacggatccccgggGACAAGGCAACTCTC ATGTTGTGA
    OfACTIN 荧光定量分析 CCCAAGGCAAACAGAGAAAAAAT ACCCCATCACCAGAATCAAGAA
    OfMYB1R47 ATCGCCTGGAGTGAATGCTAC CACCAAGTAATGCGTTCACAGC
    NbCCD4.1 TACCACCAAACAAACAGTAGAGC TCAATGAAAGCGTTCACGAAA
    NbCCD4.2 ACAAGAAAAGCCAACCCCATC TGGAAATGATGGCCCTACTGT
    NbCCD4.3 ACGGTTTCCACGGGCTTTT GATGACACCCATGCCCTCTT
    NbCCD1 TGGAGAGGCGAGAATAGAGGG ACGGGGAGGTTGGTAAGAGG
    NbL25 半定量分析  GCTAAGGTTGCCAAGGCTGTC TAAGGTATTGACTTTCTTTGTCTGA
    下载: 导出CSV

    表 2瞬时表达植株中芳香性挥发物的出峰时间和质量分数

    Table 2.Peak time and content of aromatic volatiles in transient expression plants

    Cas号 出峰时间/min 名称 物质质量分数/(μg·g−1) RIL VIP P
    EV OfMYB1R47
    141-43-5 2.50 乙醇胺 ethanolamine 0.017 0±0.008 5 0.026 8±0.020 5 0.529 9 0.491
    644-78-0 4.02 2-羟基查酮 2-hydroxychalcone 0.081 5±0.059 5 0.044 2±0.003 4 0.961 8 0.391
    3777-69-3 5.86 2-戊基呋喃 furan, 2-pentyl- 0.043 9±0.012 6 0.043 6±0.004 9 1 001 0.194 6 0.975
    124-13-0* 5.99 辛醛 octanal 0.052 9±0.007 1 0.026 2±0.006 5 1 009 1.302 2 0.009
    2548-87-0 6.67 E-2-辛烯醛 2-octenal, (E)- 0.011 2±0.003 2 0.015 8±0.003 4 1 066 1.004 8 0.173
    124-19-6 7.07 正壬醛 nonanal 0.354 0±0.052 0 0.254 6±0.047 3 1 110 1.118 8 0.071
    18829-56-6 7.73 反-2-壬烯醛 2-nonenal, (E)- 0.154 0±0.107 8 0.299 9±0.066 8 1 162 1.141 6 0.117
    112-31-2 8.14 癸醛 decanal 0.144 7±0.038 5 0.088 5±0.019 5 1 209 1.131 7 0.087
    432-25-7 8.42 β-环柠檬醛 1-cyclohexene-1-carboxaldehyde, 2,6,6-trimethyl- 0.021 2±0.002 2 0.017 6±0.004 3 1 219 0.850 0 0.277
    54-11-5 9.82 尼古丁 pyridine, 3-(1-methyl-2-pyrrolidinyl)-, (S)- 0.043 7±0.040 1 0.010 3±0.006 3 1 360 1.028 4 0.286
    79-77-6* 10.99 β-紫罗兰酮 β-ionone 0.007 4±0.000 3 0.013 6±0.002 0 1 492 1.272 6 0.006
    166273-38-7 11.20 5-羟基戊酸- 2,4-二叔丁基苯基酯 pentanoic acid, 5-hydroxy-,
    2,4-di-t-butylphenyl esters
    0.024 2±0.006 7 0.023 4±0.013 2 0.354 2 0.934
    6846-50-0 11.83 2,2,4-三甲基-1,3-戊二醇二异丁酸酯 2,2,4-trimethyl-1,
    3-pentanediol diisobutyrate
    0.018 2±0.005 8 0.020 1±0.009 4 0.515 5 0.780
    84-69-5 14.11 邻苯二甲酸二异丁酯 1,2-benzenedicarboxylic acid, bis
    (2-methylpropyl) ester
    0.022 3±0.004 7 0.016 1±0.001 0 1.135 7 0.294
    112-39-0 14.43 棕榈酸甲酯 hexadecanoic acid, methyl ester 0.011 3±0.005 3 0.014 4±0.002 9 1 929 0.777 2 0.424
    84-74-2 14.94 邻苯二甲酸二丁酯 dibutyl phthalate 0.025 3±0.003 6 0.017 0±0.001 6 1.291 2 0.023
    5129-61-3 15.94 异硬脂酸甲酯 heptadecanoic acid, 16-methyl-, methyl ester 0.000 0±0.000 0 0.005 3±0.001 1 2 103 1.365 1 0.015
        说明:EV表示阴性对照载体;VIP表示变量重要性投影值;RIL表示与NIST谱库或网站中文献的保留指数对比鉴定值;*表示相对含量发生显著改变。
    下载: 导出CSV
  • [1] HUANG Bin, CHEN Huangqin, SHAO Nongquan. The ethanol extract ofOsmanthus fragransattenuatesPorphyromonas gingivalislipopolysaccharide-stimulated inflammatory effect through the nuclear factor erythroid 2-related factor-mediated antioxidant signalling pathway [J].Archives of Oral Biology, 2015,60(7): 1030 − 1038.
    [2] 王英, 张超, 付建新, 等. 桂花花芽分化和花开放研究进展[J]. 浙江农林大学学报, 2016,33(2): 340 − 347.

    WANG Ying, ZHANG Chao, FU Jianxin,et al. Progresses on flower bud differentiation and flower opening inOsmanthus fragrans[J].Journal of Zhejiang A&F Uinversity, 2016,33(2): 340 − 347.
    [3] LI Haiyan, YUE Yuanzheng, DING Wenjie,et al. Genome-wide identification, classification, and expression profiling reveals R2R3-MYB transcription factors related to monoterpenoid biosynthesis inOsmanthus fragrans[J/OL].Genes, 2020,11(4): 353[2022-07-01]. doi: 10.3390/genes11040353.
    [4] FU Jianxin, HOU Dan, WANG Yiguang,et al. Identification of floral aromatic volatile compounds in 29 cultivars from four groups ofOsmanthus fragransby gas chromatography-mass spectrometry [J].Horticulture,Environment,and Biotechnology, 2019,60(4): 611 − 623.
    [5] XIN Haiping, WU Benhong, ZHANG Haohao,et al. Characterization of volatile compounds in flowers from four groups of sweet osmanthus (Osmanthus fragrans) cultivars [J].Canadian Journal of Plant Science, 2013,93(5): 923 − 931.
    [6] 孙宝军, 李黎, 韩远记, 等. 上海桂林公园桂花芳香成分的HS-SPME-GC-MS分析[J]. 福建林学院学报, 2012,32(1): 39 − 42.

    SUN Baojun, LI Li, HAN Yuanji,et al. HS-SPME-GC-MS analysis of differentOsmanthus fragranscultivars from Guilin Garden in Shanghai [J].Journal of Fujian College of Forestry, 2012,32(1): 39 − 42.
    [7] ZOU Jingjing, CAI Xuan, ZENG Xiangling,et al. Characterization of aroma-active compounds from sweet osmanthus (Osmanthus fragrans) by SDE and SPME coupled with GC-MS and GC-olfactometry [J].International Journal of Agriculture and Biology, 2019,22(2): 277 − 282.
    [8] YANG Xiulian, YUE Yuanzheng, LI Haiyan,et al. The chromosome-level quality genome provides insights into the evolution of the biosynthesis genes for aroma compounds ofOsmanthus fragrans[J/OL].Horticulture Research, 2018,5: 72[2022-07-01]. doi 10.1038/s41438-018-0108-0.
    [9] CAI Xuan, MAI Rongzhang, ZOU Jingjing,et al. Analysis of aroma-active compounds in three sweet osmanthus (Osmanthus fragrans) cultivars by GC-olfactometry and GC-MS [J].Journal of Zhejiang University-Science B(Biomedicine&Biotechnology), 2014,15(7): 638 − 648.
    [10] AHARONI A, GALILI G. Metabolic engineering of the plant primary-secondary metabolism interface [J].Current Opinion in Biotechnology, 2011,22(2): 239 − 244.
    [11] 岳跃冲, 范燕萍. 植物萜类合成酶及其代谢调控的研究进展[J]. 园艺学报, 2011,38(2): 379 − 388.

    YUE Yuechong, FAN Yanping. The terpene synthases and regulation of terpene metabolism in plants [J].Acta Horticulture Sinica, 2011,38(2): 379 − 388.
    [12] HAN Yuanji, WU Miao, CAO Liya,et al. Characterization ofOfWRKY3, a transcription factor that positively regulates the carotenoid cleavage dioxygenase geneOfCCD4 inOsmanthus fragrans[J].Plant Molecular Biology, 2016,91(4/5): 485 − 496.
    [13] HAN Yuanji, WANG Hongyun, WANG Xiaodan,et al. Mechanism of floral scent production inOsmanthus fragransand the production and regulation of its key floral constituents, beta-ionone and linalool [J/OL].Horticulture Research, 2019,6: 106[2022-07-01]. doi: 10.1038/s41438-019-0189-4.
    [14] DING Wenjie, OUYANG Qixia, LI Yuli,et al. Genome-wide investigation of WRKY transcription factors in sweet osmanthus and their potential regulation of aroma synthesis [J].Tree Physiology, 2020,40(4): 557 − 572.
    [15] ROSINSKI J A, ATCHLEY W R. Molecular evolution of the MYB family of transcription factors: evidence for polyphyletic origin [J].Journal of Molecular Evolution, 1998,46(1): 74 − 83.
    [16] KOES R, VERWEIJ W, QUATTROCCHIO F. Flavonoids: a colorful model for the regulation and evolution of biochemical pathways [J].Trends in Plant Science, 2005,10(5): 236 − 242.
    [17] NESI N, JOND C, DEBEAUJON I,et al. TheArabidopsisTT2 gene encodes an R2R3 MYB domain protein that acts as a key determinant for proanthocyanidin accumulation in developing seed [J].Plant Cell, 2001,13(9): 2099 − 2114.
    [18] DUBOS C, STRACKE R, GROTEWOLD E,et al. MYB transcription factors inArabidopsis[J].Trends in Plant Science, 2010,15(10): 573 − 581.
    [19] WANG Lining, HUANG Qinghua, ZHANG Liulian,et al. Genome-wide characterization and comparative analysis of MYB transcription factors inGanodermaspecies [J].G3:Genes,Genomes,Genetics, 2020,10(8): 2653 − 2660.
    [20] COLQUHOUN T A, KIM J Y, WEDDE A E,et al.PhMYB4 fine-tunes the floral volatile signature ofPetunia×hybridathroughPhC4H[J].Journal of Experimental Botany, 2011,62(3): 1133 − 1143.
    [21] SPITZER-RIMON B, FARHI M, ALBO B,et al. The R2R3-MYB-like regulatory factor EOBI, acting downstream of EOBII, regulates scent production by activatingODO1 and structural scent-related genes in petunia [J].The Plant Cell, 2012,24(12): 5089 − 5105.
    [22] ZVI M M B, SHKLARMAN E, MASCI T,et al.PAP1 transcription factor enhances production of phenylpropanoid and terpenoid scent compounds in rose flowers [J].New Phytologist, 2012,195(2): 335 − 345.
    [23] WANG Qian, REDDY V A, PANICKER D,et al. Metabolic engineering of terpene biosynthesis in plants using a trichome-specific transcription factorMsYABBY5 from spearmint (Mentha spicata) [J].Plant Biotechnology Journal, 2016,14(7): 1619 − 1632.
    [24] REDDY V A, WANG Q, DHAR N,et al. Spearmint R2R3-MYB transcription factorMsMYBnegatively regulates monoterpene production and suppresses the expression of geranyl diphosphate synthase large subunit (MsGPPS. LSU) [J].Plant Biotechnology Journal, 2017,15(9): 1105 − 1119.
    [25] ABBAS F, KE Yanguo, ZHOU Yiwei,et al. Genome-wide analysis reveals the potential role of MYB transcription factors in floral scent formation inHedychium coronarium[J/OL].Frontiers in Plant Science, 2021,12: 623742[2022-07-01]. doi: 10.3389/fpls.2021.623742.
    [26] YONG Yubing, ZHANG Yue, LYU Yingmin. A MYB-related transcription factor fromLilium lancifoliumL. (LlMYB3) is involved in anthocyanin biosynthesis pathway and enhances multiple abiotic stress tolerance inArabidopsis thaliana[J/OL].International Journal of Molecular Sciences, 2019,20(13): 3195[2022-07-01]. doi: 10.3390/ijms20133195.
    [27] YANG Xiulian, LI Haiyan, YUE Yuanzheng,et al. Transcriptomic analysis of the candidate genes related to aroma formation inOsmanthus fragrans[J/OL].Molecules, 2018,23(7): 1604[2022-07-01]. doi: 10.3390/molecules23071604.
    [28] 杨康民, 朱文江, 蒋永明, 等. 桂花开花物候期的划分及其采收期的调查研究[J]. 园艺学报, 1986,13(4): 57 − 61.

    YANG Kangmin, ZHU Wenjiang, JIANG Yongming,et al. Study on the division of flowering phenological period and its harvesting period ofOsmanthus fragrans[J].Acta Horticulture Sinica, 1986,13(4): 57 − 61.
    [29] YUE Yuanzheng, DU Juhua, LI Ya,et al. Insight into the petunia Dof transcription factor family reveals a new regulator of male-sterility [J/OL].Industrial Crops & Products, 2021,161[2022-07-01]. doi:10.1016/j.indcrop.2020.113196.
    [30] 欧阳绮霞, 丁文杰, 吴秀怡, 等. 桂花RAP2-12基因的克隆与表达模式分析[J]. 西北植物学报, 2020,40(8): 1267 − 1276.

    OUYANG Qixia, DING Wenjie, WU Xiuyi,et al. Cloning and expression characteristic analysisofRAP2-12 inOsmanthus fragrans[J].Acta Botanica Boreali-Occidentalia Sinica, 2020,40(8): 1267 − 1276.
    [31] ZHANG Chao, FU Jianxin, WANG Yiguang,et al. Identification of suitable reference genes for gene expression normalization in the quantitative real-time PCR analysis of sweet osmanthus (Osmanthus fragransLour. ) [J/OL].PLoS One, 2015,10(8): e0136355[2022-07-01]. doi: 10.1371/journal.pone.0136355.
    [32] JI Xiaoyue. Comparative investigation of volatile components and bioactive compounds in beers by multivariate analysis [J].Flavour and Fragrance Journal, 2021,36(3): 374 − 383.
    [33] JI Xiaoyue. Comparative analysis of volatile organic compounds and bioactive compounds in typical coniferous and broad-leaved tree species [J].Journal of Essential Oil Bearing Plants, 2020,23(5): 1105 − 1117.
    [34] JIAN Wei, CAO Haohao, YUAN Shu,et al.SlMYB75, an MYB-type transcription factor, promotes anthocyanin accumulation and enhances volatile aroma production in tomato fruits [J/OL].Horticulture Research,2019,6: 22[2022-07-01]. doi: 10.1038/s41438-018-0098-y.
    [35] ZHAO Pincang, HOU Shenglin, GUO Xiufang,et al. A MYB-related transcription factor from sheepgrass, LcMYB2, promotes seed germination and root growth under drought stress [J/OL].BMC Plant Biology, 2019,19(1): 564[2022-07-01]. doi: 10.1186/s12870-019-2159-2.
    [36] RIECHMANN J L, RATCLIFFE O J. A genomic perspective on plant transcription factors [J].Current Opinion in Plant Biology, 2000,3(5): 423 − 434.
    [37] 刘彻, 姚盼盼, 宋皓, 等. 烟草1R MYB转录因子亚家族鉴定与分析[J]. 植物生理学报, 2022,58(5): 904 − 918.

    LIU Che, YAO Panpan, SONG Hao,et al. Identification and analysis of 1R MYB transcription factor subfamily in tobacco [J].Plant Physiology Journal, 2022,58(5): 904 − 918.
    [38] 曾祥玲, 章晓琴, 邹晶晶, 等. 基于cDNA-AFLP分析桂花开花进程中差异表达基因[J]. 广西植物, 2019,39(7): 940 − 950.

    ZENG Xiangling, ZHANG Xiaoqin, ZOU Jingjing,et al. cDNA-AFLP analysis of differentially expressed genes during flowering inOsmanthus fragrans[J].Guihuia, 2019,39(7): 940 − 950.
    [39] LIU Fei, XIAO Zhina, YANG Li,et al.PhERF6, interacting with EOBI, negatively regulates fragrance biosynthesis in petunia flowers [J].New Phytologist, 2017,215(4): 1490 − 1502.
  • [1] 郭罕年, 熊欣, 胡飞杨, 邹晶晶, 蔡璇.桂花OfSAUR21基因的克隆及功能验证. 浙江农林大学学报, 2025, 42(5): 1059-1067.doi:10.11833/j.issn.2095-0756.20250446
    [2] 李莉, 庞天虹, 付建新, 张超.桂花番茄红素β-环化酶基因LCYB上游B2亚组ERF转录因子的筛选和鉴定. 浙江农林大学学报, 2025, 42(1): 86-93.doi:10.11833/j.issn.2095-0756.20240316
    [3] 周俊杰, 王艺光, 董彬, 赵宏波.桂花OfPSYOfPDSOfHYB基因启动子克隆及表达特性分析. 浙江农林大学学报, 2023, 40(1): 64-71.doi:10.11833/j.issn.2095-0756.20220110
    [4] 张耀, 王家璇, 蔡璇, 曾祥玲, 杨洁, 陈洪国, 邹晶晶.桂花OfACOs基因家族鉴定及表达分析. 浙江农林大学学报, 2023, 40(3): 492-501.doi:10.11833/j.issn.2095-0756.20220783
    [5] 洪方蕾, 陆瑶, 俞世姣, 胡芷诺, 缪云锋, 钟诗蔚, 赵宏波.桂花OfABFs基因克隆和表达分析. 浙江农林大学学报, 2023, 40(3): 481-491.doi:10.11833/j.issn.2095-0756.20220264
    [6] 庞天虹, 钱婕妤, 付建新, 顾翠花, 张超.桂花己糖激酶基因家族成员的序列及表达分析. 浙江农林大学学报, 2021, 38(2): 225-234.doi:10.11833/j.issn.2095-0756.20200370
    [7] 缪云锋, 周丹, 董彬, 赵宏波.桂花OfNAC转录因子鉴定及在花开放阶段的表达分析. 浙江农林大学学报, 2021, 38(3): 433-444.doi:10.11833/j.issn.2095-0756.20200474
    [8] 吴琪, 吴鸿飞, 周敏舒, 徐倩霞, 杨丽媛, 赵宏波, 董彬.桂花OfFCA基因的克隆及在花芽分化时期的表达分析. 浙江农林大学学报, 2020, 37(2): 195-200.doi:10.11833/j.issn.2095-0756.2020.02.001
    [9] 蒋琦妮, 付建新, 张超, 董彬, 赵宏波.桂花OfAP1基因的克隆及表达分析. 浙江农林大学学报, 2019, 36(4): 664-669.doi:10.11833/j.issn.2095-0756.2019.04.005
    [10] 李军, 董彬, 张超, 付建新, 胡绍庆, 赵宏波.桂花EST-SSR引物开发及在品种鉴定中的应用. 浙江农林大学学报, 2018, 35(2): 306-313.doi:10.11833/j.issn.2095-0756.2018.02.015
    [11] 刘玉成, 王艺光, 张超, 董彬, 付建新, 胡绍庆, 赵宏波.桂花OfCCD1基因启动子克隆与表达特性. 浙江农林大学学报, 2018, 35(4): 596-603.doi:10.11833/j.issn.2095-0756.2018.04.003
    [12] 蔡宙霏, 陈雅奇, 许馨露, 王小东, 汪俊宇, 张汝民, 高岩.4个桂花品种开花进程释放VOCs动态变化分析. 浙江农林大学学报, 2017, 34(4): 608-619.doi:10.11833/j.issn.2095-0756.2017.04.006
    [13] 付建新, 张超, 王艺光, 赵宏波.桂花组织基因表达中荧光定量PCR内参基因的筛选. 浙江农林大学学报, 2016, 33(5): 727-733.doi:10.11833/j.issn.2095-0756.2016.05.001
    [14] 王英, 张超, 付建新, 赵宏波.桂花花芽分化和花开放研究进展. 浙江农林大学学报, 2016, 33(2): 340-347.doi:10.11833/j.issn.2095-0756.2016.02.021
    [15] 徐沂春, 胡绍庆, 赵宏波.基于AFLP分子标记的不同类型野生桂花种群遗传结构分析. 浙江农林大学学报, 2014, 31(2): 217-223.doi:10.11833/j.issn.2095-0756.2014.02.009
    [16] 杨秀莲, 郝其梅.桂花种子休眠和萌发的初步研究. 浙江农林大学学报, 2010, 27(2): 272-276.doi:10.11833/j.issn.2095-0756.2010.02.018
    [17] 常炳华, 胡永红, 徐业根, 张秋兴, 张万里.桂花花冠裂片表面的超微结构观察. 浙江农林大学学报, 2007, 24(5): 533-537.
    [18] 胡绍庆, 宣子灿, 周煦浪, 吴光洪.杭州市桂花品种的分类整理. 浙江农林大学学报, 2006, 23(2): 179-187.
    [19] 周媛, 姚崇怀, 王彩云.桂花切花品种筛选. 浙江农林大学学报, 2006, 23(6): 660-663.
    [20] 吴光洪, 胡绍庆, 宣子灿, 向其柏.桂花品种分类标准与应用. 浙江农林大学学报, 2004, 21(3): 281-284.
  • 加载中
  • 链接本文:

    https://zlxb.zafu.edu.cn/article/doi/10.11833/j.issn.2095-0756.20220456

    https://zlxb.zafu.edu.cn/article/zjnldxxb/2023/3/465

图(7)/ 表(2)
计量
  • 文章访问数:1744
  • HTML全文浏览量:494
  • PDF下载量:131
  • 被引次数:0
出版历程
  • 收稿日期:2022-07-08
  • 修回日期:2023-01-09
  • 录用日期:2023-02-13
  • 刊出日期:2023-05-20

桂花OfMYB1R47转录因子在芳香挥发物形成过程中的功能分析

doi:10.11833/j.issn.2095-0756.20220456
    基金项目:国家自然科学基金资助项目(32071828,31870695);江苏高校优势学科建设工程资助项目
    作者简介:

    岳远征(ORCID: 0000-0003-2599-6900),副教授,博士,博士生导师,从事园林植物育种与应用研究。E-mail:yueyuanzheng@njfu.edu.cn

    通信作者:王良桂(ORCID: 0000-0002-5437-7140),教授,博士,博士生导师,从事园林植物育种与应用研究。E-mail:wlg@njfu.com.cn
  • 中图分类号:S722.3

摘要: 目的花香是桂花 Osmanthus fragrans最重要的观赏性状之一,对桂花MYB-related基因家族成员 OfMYB1 R47在芳香挥发物形成过程中的功能进行鉴定,可为桂花花香合成的转录调控机制研究提供新的基因节点。 方法以桂花‘日香桂’ O. fragans‘Rixianggui’和本氏烟草 Nicotiana benthamiana为材料,以前期的花香转录组数据筛选出的MYB-related家族基因 OfMYB1 R47为目标基因。通过基因序列和系统进化树、实时荧光定量PCR (RT-qPCR)、亚细胞定位、酵母自激活、瞬时超量表达本氏烟草以及气相色谱-质谱联用(GC-MS)测定挥发性代谢物质量分数,对 OfMYB1 R47基因的特性和功能进行分析。 结果 OfMYB1 R47基因开放阅读框长度为1 485 bp,共编码494个氨基酸。系统进化树表明:与OfMYB1R47同源性最高的基因在木犀科Oleaceae的木樨榄 Olea europaeasubsp. europaea中;RT-qPCR分析发现: OfMYB1 R47基因的表达量随着桂花花香的释放呈现先上升后下降的趋势,且在桂花花朵初花期表达量最高;亚细胞定位和酵母自激活实验表明:OfMYB1R47主要定位在细胞核,且具有自激活活性;与转化空载体的植株相比,在瞬时超量表达该基因的本氏烟草叶片中,辛醛、β-紫罗兰酮等芳香挥发性物质量分数均发生了明显改变。 结论 OfMYB1 R47具有典型的转录因子特征,其表达模式与桂花花香的释放具有一定的关联性,参与调控了桂花β-紫罗兰酮等花香物质的合成,可作为桂花花香分子育种的基因资源。图7表2参39

English Abstract

岳远征, 胡宏敏, 刘家伟, 等. 桂花OfMYB1R47转录因子在芳香挥发物形成过程中的功能分析[J]. 浙江农林大学学报, 2023, 40(3): 465-474. DOI: 10.11833/j.issn.2095-0756.20220456
引用本文: 岳远征, 胡宏敏, 刘家伟, 等. 桂花OfMYB1R47转录因子在芳香挥发物形成过程中的功能分析[J]. 浙江农林大学学报, 2023, 40(3): 465-474.DOI:10.11833/j.issn.2095-0756.20220456
YUE Yuanzheng, HU Hongmin, LIU Jiawei, et al. Functional analysis of OfMYB1R47 transcription factor in Osmanthus fragrans during the formation of aromatic volatiles[J]. Journal of Zhejiang A&F University, 2023, 40(3): 465-474. DOI: 10.11833/j.issn.2095-0756.20220456
Citation: YUE Yuanzheng, HU Hongmin, LIU Jiawei,et al. Functional analysis ofOfMYB1R47 transcription factor inOsmanthus fragransduring the formation of aromatic volatiles[J].Journal of Zhejiang A&F University, 2023, 40(3): 465-474.DOI:10.11833/j.issn.2095-0756.20220456
  • 桂花Osmanthus fragrans是木犀科Oleaceae木犀属Osmanthus常绿木本植物,具有花朵形小繁多、花香迷人的特点,是一种应用广泛的优良园林树种[12],并在食品和香水等商品中具有较高的应用价值[3]。有研究表明:桂花花香挥发物依据化学结构可划分为6个类别,即萜烯类、酯类、烷烃类、酮类、醇类和醛类[46]。也有研究通过气相色谱-嗅觉测量法(GC-Olfactometry)分析,共鉴定出11种对桂花香气形成具有贡献的萜类活性物质[7];同时,在‘日香桂’O. fragrans‘Rixianggui’中也发现芳樟醇的含量与花香强度的变化高度相关[8];此外,β-紫罗兰酮、芳樟醇及其衍生物等关键花香物质在不同桂花品种中相对含量的改变还是导致桂花品种间花香感官品质差异的重要原因[9]

    花香物质合成的转录调控是一个复杂的过程,其中转录因子对植物次生代谢物合成途径中结构基因的转录调控被认为是植物挥发性芳香物质生物合成的重要环节[1011]。在桂花中,转录因子OfWRKY3和OfERF61可以直接调控催化产生挥发性芳香物紫罗兰酮的类胡萝卜素裂解双加氧酶4基因(OfCCD4)的表达,并认为它们可能参与了调节酮类花香物质紫罗兰酮的合成[1213]。此外,有研究通过气相色谱-质谱联用法(GC-MS)分析桂花花香挥发物,并结合桂花全基因组WRKY和MYB转录因子的鉴定,获得了一批与桂花萜烯类花香物质合成相关的候选基因[3,14]

    根据MYB结构域的数量,MYB转录因子分为4个亚家族:1R-MYB、R2R3-MYB、3R(R1R2R3)-MYB和4R-MYB蛋白[15]。其中,R2R3-MYB已被证实与多种生物过程有关,其在调控挥发性香气物质的合成与释放以及增强非生物胁迫能力等方面均具有重要的作用[1518]。1R-MYB蛋白统称为MYB-related蛋白,是最大的MYB基因亚家族,在某些物种中MYB-related成员的数量甚至是R2R3-MYB的2倍[1819]。目前,在R2R3-MYB亚家族中已鉴定出多个与花香挥发物合成有关的成员,如在花香模式植物矮牵牛Petunia hybrida中已鉴定出4个通过调控苯基/苯丙烷代谢途径中结构基因的表达,来参与花香物质合成的R2R3型MYB转录因子[2021];此外,在玫瑰Rosa rugosa[22]、留兰香Mentha spicata[2324]、姜花Hedychium coronarium[25]、百合Lilium browniivar.viridulum[26]等观赏植物中,R2R3-MYB转录因子也会参与调控植物花香物质的合成,但关于MYB-related亚家族成员在调节植物花香合成的研究仍鲜有报道。

    基于前期桂花全基因组和转录组的测序工作[27],本研究筛选出了1个与花香释放规律较为一致的MYB-related转录因子,并根据其在染色体上的位置命名为OfMYB1R47。本研究拟先通过实时荧光定量PCR (RT-qPCR)技术,分析OfMYB1R47基因在‘日香桂’不同发育时期中的表达特性;并结合亚细胞定位和酵母自激活实验进行基因特性分析;然后将该基因在本氏烟草Nicotiana benthamiana中瞬时表达;最后通过GC-MS分析检测瞬时转化植株与瞬时转化空载植株中主要挥发性有机物质质量分数的变化,进而探讨该基因在桂花花香合成过程中的功能,旨在揭示桂花花香合成的转录调控机制。

    • 2021年10月,采集南京林业大学校园内‘日香桂’5个不同发育阶段的花朵,分别为铃梗期(S1,聚伞花序开始分散延伸),香眼期(S2,花被纹理明显,花顶端出现孔隙),初花期(S3,大部分花处于半闭合状态,花梗挺立),盛花期(S4,花大部分或近全部呈开放状态)和末花期(S5,花全部开放,花瓣有所褶皱)[28]。所有样品采集后立即放入液氮中速冻处理,并置于−80 ℃超低温冰箱保存。每个花期具有3个生物学重复。此外,还采集了瞬时转化OfMYB1R47基因和空载体的本氏烟草叶片,用于后续目的基因半定量表达分析。本氏烟草种子由南京林业大学风景园林学院保存。

    • 使用RNAprep Pure Plant试剂盒[天根生化科技(北京)有限公司]从桂花5个花期提取桂花的总RNA。随后从总RNA中去除gDNA后,用SuperMix反转录试剂盒[天根生化科技(北京)有限公司]合成cDNA,条件如下:65 ℃ 5 min,冰浴2 min,42 ℃ 30 min,最后85 ℃ 5 s[29]。将cDNA用去离子水稀释10倍,用于后续的基因克隆。使用 Primer Premier 5.0软件设计克隆OfMYB1R47转录因子编码区的引物(表1),基因克隆的反应体系为:cDNA 1 μL、上下游引物各1 μL、PrimeSTAR mix 10 μL,ddH2O补至20 μL。PCR扩增程序为:98 ℃ 10 s;58 ℃ 30 s,72 ℃ 90 s,35个循环;72 ℃ 10 min[30]。通过凝胶电泳检测后,使用北京全式金生物技术公司的DNA切胶回收试剂盒对扩增产物进行收集,再将目标片段连接至用SmaIKpnI酶切过的Super1300载体上,并通过热激法转化大肠埃希菌Escherichia coli,随后挑选阳性菌落送至测序公司测序,最后通过冻融法将测序正确的质粒转化根癌农杆菌Agrobacterium tumefaciens。此外,使用美国生物技术信息中心(NCBI)在线网址( https://blast.ncbi.nlm.nih.gov/Blast.cgi )得到了与OfMYB1R47序列同源性较高的物种中的基因序列,并用MEGA 7.0软件,采用邻接法(Neighbor-joining)分析1 000次来构建系统进化树。

      表 1本研究所使用引物

      Table 1.Primers used in this study

      引物名称 引物作用 上游引物(5′→3′) 下游引物(5′→3′)
      1300-MYB1R47 基因克隆   aagcttctgcaggggcccgggATGGAATCCAAAGTT TATAGGAATCC gcccttgctcaccatggtaccGACAAGGCAACTCTCA TGTTGTGA
      pGBKT7-MYB1R47 酵母自激活  atggccatggaggccgaattcATGGAATCCAAAGTTT ATAGGAATCC gcaggtcgacggatccccgggGACAAGGCAACTCTC ATGTTGTGA
      OfACTIN 荧光定量分析 CCCAAGGCAAACAGAGAAAAAAT ACCCCATCACCAGAATCAAGAA
      OfMYB1R47 ATCGCCTGGAGTGAATGCTAC CACCAAGTAATGCGTTCACAGC
      NbCCD4.1 TACCACCAAACAAACAGTAGAGC TCAATGAAAGCGTTCACGAAA
      NbCCD4.2 ACAAGAAAAGCCAACCCCATC TGGAAATGATGGCCCTACTGT
      NbCCD4.3 ACGGTTTCCACGGGCTTTT GATGACACCCATGCCCTCTT
      NbCCD1 TGGAGAGGCGAGAATAGAGGG ACGGGGAGGTTGGTAAGAGG
      NbL25 半定量分析  GCTAAGGTTGCCAAGGCTGTC TAAGGTATTGACTTTCTTTGTCTGA
    • 按照上述方法提取了桂花5个花期的总RNA,并将其反转录为cDNA,用于基因表达分析。使用Primer Premier 5.0设计OfMYB1R47转录因子的RT-qPCR引物。并且选择桂花OfACTIN作为内参基因[31]。每个RT-qPCR的表达量均来源于3个生物学重复和3个技术重复。原始数据使用SPSS 26.0中的Turkey检验进行差异显著性分析,利用2−ΔΔCt方法进行表达量分析。同时,提取瞬时转化OfMYB1R47基因和空载体植株叶片中的总RNA,并反转录成cDNA进行目的基因OfMYB1R47的半定量表达分析[14]。烟草NbL25基因被选为内参基因。此外,还选取了与桂花OfCCD4和OfCCD1同源的基因NbCCD4和NbCCD1来探究OfMYB1R47在烟草挥发性香气物质合成过程中潜在的调控关系。

    • 使用不含终止密码子,但包含了OfMYB1R47转录因子蛋白质编码区(CDS)的Super 1300载体以及SmaIKpnI限制位点构建了35SOfMYB1R47∷GFP。然后将含有35SOfMYB1R47∷GFP的根癌农杆菌(GV3101)和阴性对照载体(EV)注射到生长了35 d的本氏烟草叶片中进行亚细胞定位分析。注射所用的烟草植株生长在温度为(26±2) ℃、光强为144 µmol·m−2·s−1、光照为15 h光/9 h暗的生长室中。注射完载体的烟草浇透水后放置在生长室中生长2 d后,滴入稀释100倍后的4,6-二脒基-2-苯基吲哚(DAPI)染液,再放置在LSM710激光共聚焦显微镜下观测绿色荧光信号。

      此外,利用EcoRISmaI限制性酶切位点,将缺失终止密码子的OfMYB1R47基因的CDS区域连接到pGBKT7载体上。然后使用酵母菌株AH109 (上海唯地)获得pGBKT7-OfMMB1R47和pGBKT7载体。最后经PCR阳性检测后,挑取阳性克隆的单菌落在选择性培养基SD/-Trp、SD/-Trp-Ade和SD/-Trp-Ade+X-α-gal中黑暗培养3 d,在恒温培养箱(30 ℃)中观察目的基因是否具有自激活活性。

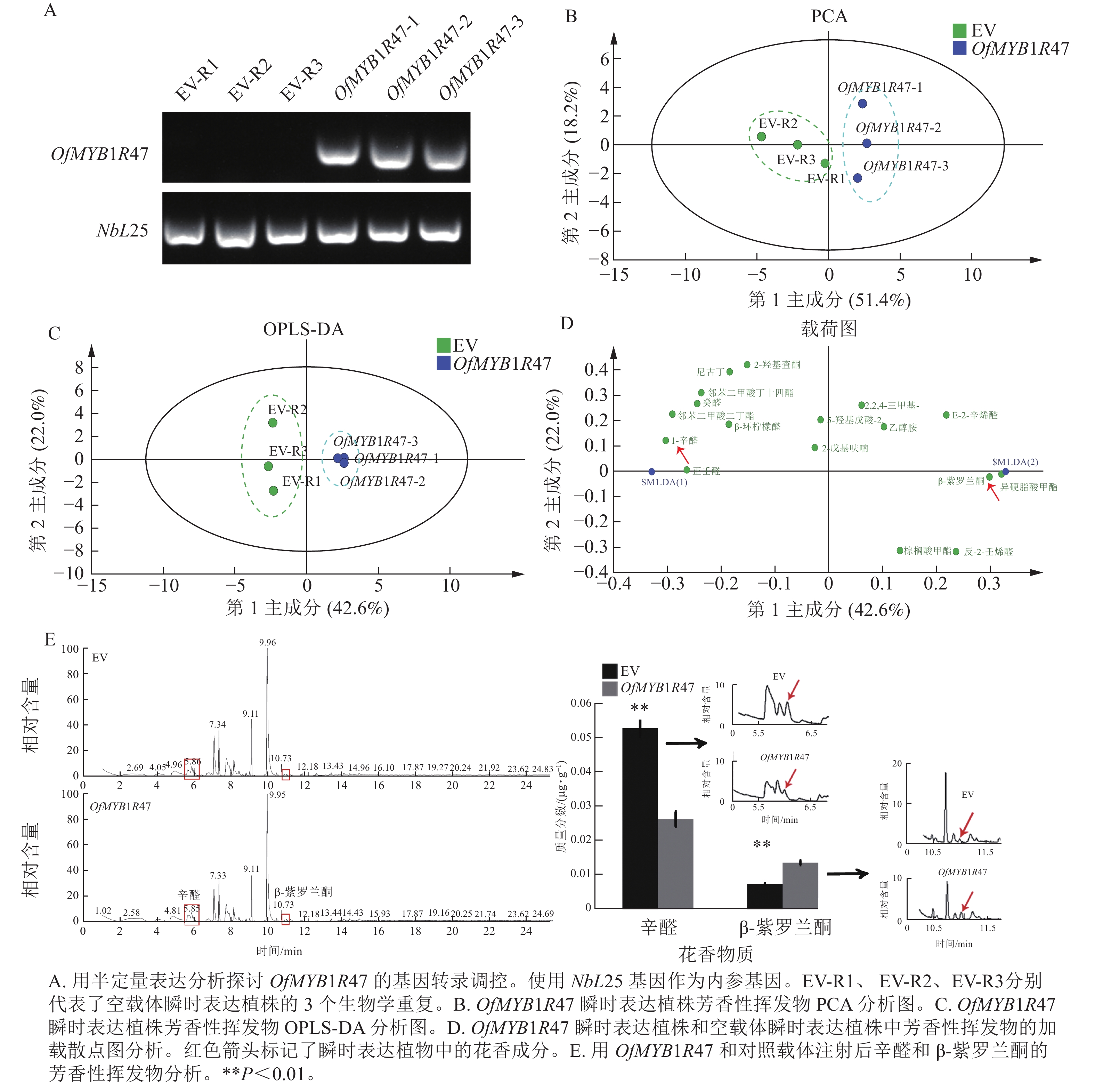
    • 联合顶空固相微萃取(SPME)和GC-MS方法检测瞬时转化植株与瞬时转化空载体植株中主要挥发性有机物质量分数的变化。目的基因瞬时转化方法同1.4。测定叶片中芳香性挥发物的方法如下:每30 mL SPME瓶底部加入1.5 g新鲜叶片样品,中间加入1 µL稀释1万倍的癸酸乙酯[29]。在65 ℃条件下将盖瓶中间暴露30 min后,将萃取头放到加热的注射器端口3 min,并在250 ℃下进行解吸附作用。随后,通过Trace DSQ GC-MS装置鉴定解吸后叶片中的芳香挥发物[32],并用正构烷烃混标DLM-1342-5计算挥发性成分的保留指数(IR),在美国国家标准技术研究所(NIST)数据库中( https://webbook.nist.gov/chemistry/cas-ser/ ),与含有DB-5MS (30.00 m×0.25 mm×0.25 μm)的值进行比较,从而确认花香成分[3233]。此外,采用以下公式计算芳香挥发物质量分数:各组分质量分数=(各组分峰面积×内标质量/内标峰面积/样品质量)。在SIMCA 14.1软件中,采用主成分分析法(PCA)对数据组内的重复性和组间的差异性进行分析,借助正交偏最小二乘判别分析法(OPLS-DA)和变量重要性投影值(VIP)对转基因组和对照组间关键的有机挥发物进行鉴定。

    • 以桂花‘日香桂’盛花期花朵的cDNA为模板,使用特异性引物扩增获得了长度为1 485 bp,可编码494个氨基酸的OfMYB1R47基因序列。进一步分析发现:OfMYB1R47基因具有MYB-related基因家族的保守结构域(图1)。将从NCBI在线网址中获得的13个物种中与桂花同源性较高的目的基因进行系统发育树的构建,结果表明:OfMYB1R47与木犀科木樨榄Olea europaeasubsp.europaea中的基因(CAA3020406.1)具有最高的同源性(图2)。

      图 1桂花OfMYB1R47转录因子编码的氨基酸序列

      Figure 1.Amino acid sequence ofOfMYB1R47

      图 2OfMYB1R47蛋白的系统发育树分析

      Figure 2.Phylogenetic tree analysis of OfMYB1R47

    • 为了得到可靠的基因表达结果,选择内参基因ACTIN进行了OfMYB1R47基因在桂花花朵发育5个典型花期的表达分析(图3)。发现OfMYB1R47基因在5个花期中的表达展现出与桂花花朵转录组数据较为相似的表达趋势,即OfMYB1R47的表达在开花期间呈现先上升后下降的模式,在S3时期达到最高值,S3~S5时期逐渐下降。

      图 3OfMYB1R47基因在桂花花朵5个发育时期的表达模式分析

      Figure 3.Expression pattern ofOfMYB1R47 in the five flower development stages ofO. fragrans

    • 经过亚细胞定位分析,发现在细胞核和细胞质中均检测到了35S::OfMYB1R47::GFP融合蛋白的绿色荧光蛋白(GFP)荧光信号,经DAPI染色后发现细胞核绿色荧光与DAPI染色结果重合,证实了OfMYB1R47转录因子主要定位于细胞核(图4)。除此之外,将该基因的编码区克隆到酵母表达载体pGBKT7中,然后将阴性对照pGBKT7和含有OfMYB1R47转录因子的pGBKT7载体在连续稀释的SD/-Trp、SD/-Trp-Ade和SD/-Trp-Ade+x-α-gal培养基上培养并进行对比。结果表明:pGBKT7-OfMYB1R47在SD/-Trp和SD/-Trp-Ade的平板上能够正常生长,并在含有x-α-gal的SD/-Trp-Ade培养基上变成蓝色,这表明OfMYB1R47转录因子具有自激活功能(图5)。

      图 4OfMYB1R47蛋白在本氏烟草叶片中的亚细胞定位结果

      Figure 4.Subcellular localization analysis of OfMYB1R47 in theN. benthamianaleaves

      图 5OfMYB1R47蛋白转录自激活分析

      Figure 5.Transcriptional activation analysis of OfMYB1R47

    • OfMYB1R47基因的半定量表达分析表明:在瞬时转化OfMYB1R47的植株中,都可以检测到OfMYB1R47的表达,而在转化空载体植物中均未检测到OfMYB1R47的表达(图6A),这说明本氏烟草的瞬时转化体系较为成功,可以用于后续基因功能的分析。从瞬时表达OfMYB1R47本氏烟草叶片中共鉴定出17种芳香性挥发物,包括6种酯类、6种醛类、2种酮类等(表2)。通过对瞬时表达OfMYB1R47基因和空载体植株挥发物的主成分PCA分析,发现瞬时转OfMYB1R47基因的植株可以与瞬时转化空载体的植株很好地区分开来,表现出较显著的代谢差异(图6B)。同时,最小偏二乘法(OPLS-DA)分析的结果也表明瞬时表达OfMYB1R47和空载体的组分可以完全分离(图6C)。综上所述,瞬时超量表达OfMYB1R47可导致本氏烟草叶片芳香性挥发物质量分数的构成发生改变。

      图 6OfMYB1R47基因的功能分析

      Figure 6.Functional analysis ofOfMYB1R47

      表 2瞬时表达植株中芳香性挥发物的出峰时间和质量分数

      Table 2.Peak time and content of aromatic volatiles in transient expression plants

      Cas号 出峰时间/min 名称 物质质量分数/(μg·g−1) RIL VIP P
      EV OfMYB1R47
      141-43-5 2.50 乙醇胺 ethanolamine 0.017 0±0.008 5 0.026 8±0.020 5 0.529 9 0.491
      644-78-0 4.02 2-羟基查酮 2-hydroxychalcone 0.081 5±0.059 5 0.044 2±0.003 4 0.961 8 0.391
      3777-69-3 5.86 2-戊基呋喃 furan, 2-pentyl- 0.043 9±0.012 6 0.043 6±0.004 9 1 001 0.194 6 0.975
      124-13-0* 5.99 辛醛 octanal 0.052 9±0.007 1 0.026 2±0.006 5 1 009 1.302 2 0.009
      2548-87-0 6.67 E-2-辛烯醛 2-octenal, (E)- 0.011 2±0.003 2 0.015 8±0.003 4 1 066 1.004 8 0.173
      124-19-6 7.07 正壬醛 nonanal 0.354 0±0.052 0 0.254 6±0.047 3 1 110 1.118 8 0.071
      18829-56-6 7.73 反-2-壬烯醛 2-nonenal, (E)- 0.154 0±0.107 8 0.299 9±0.066 8 1 162 1.141 6 0.117
      112-31-2 8.14 癸醛 decanal 0.144 7±0.038 5 0.088 5±0.019 5 1 209 1.131 7 0.087
      432-25-7 8.42 β-环柠檬醛 1-cyclohexene-1-carboxaldehyde, 2,6,6-trimethyl- 0.021 2±0.002 2 0.017 6±0.004 3 1 219 0.850 0 0.277
      54-11-5 9.82 尼古丁 pyridine, 3-(1-methyl-2-pyrrolidinyl)-, (S)- 0.043 7±0.040 1 0.010 3±0.006 3 1 360 1.028 4 0.286
      79-77-6* 10.99 β-紫罗兰酮 β-ionone 0.007 4±0.000 3 0.013 6±0.002 0 1 492 1.272 6 0.006
      166273-38-7 11.20 5-羟基戊酸- 2,4-二叔丁基苯基酯 pentanoic acid, 5-hydroxy-,
      2,4-di-t-butylphenyl esters
      0.024 2±0.006 7 0.023 4±0.013 2 0.354 2 0.934
      6846-50-0 11.83 2,2,4-三甲基-1,3-戊二醇二异丁酸酯 2,2,4-trimethyl-1,
      3-pentanediol diisobutyrate
      0.018 2±0.005 8 0.020 1±0.009 4 0.515 5 0.780
      84-69-5 14.11 邻苯二甲酸二异丁酯 1,2-benzenedicarboxylic acid, bis
      (2-methylpropyl) ester
      0.022 3±0.004 7 0.016 1±0.001 0 1.135 7 0.294
      112-39-0 14.43 棕榈酸甲酯 hexadecanoic acid, methyl ester 0.011 3±0.005 3 0.014 4±0.002 9 1 929 0.777 2 0.424
      84-74-2 14.94 邻苯二甲酸二丁酯 dibutyl phthalate 0.025 3±0.003 6 0.017 0±0.001 6 1.291 2 0.023
      5129-61-3 15.94 异硬脂酸甲酯 heptadecanoic acid, 16-methyl-, methyl ester 0.000 0±0.000 0 0.005 3±0.001 1 2 103 1.365 1 0.015
          说明:EV表示阴性对照载体;VIP表示变量重要性投影值;RIL表示与NIST谱库或网站中文献的保留指数对比鉴定值;*表示相对含量发生显著改变。

      基于OPLS-DA分析,通过筛选VIP>1和P<0.05的差异物质,发现与瞬时表达空载体相比,OfMYB1R47瞬时表达植株中辛醛和β-紫罗兰酮的相对含量都发生了显著改变(表2图6D)。从GC-MS的峰面积来看,OfMYB1R47瞬时表达植株中,辛醛的面积明显比对照瞬时表达植株小,表现为辛醛的相对含量显著下降;而β-紫罗兰酮的面积明显比对照瞬时表达植株大,表现为β-紫罗兰酮的相对含量明显上升(图6E)。此外,RT-qPCR结果显示:与瞬时表达空载体植株相比,在瞬时表达OfMYB1R47-2植株中NbCCD4.1、NbCCD4.2、NbCCD4.3以及NbCCD1等与β-紫罗兰酮合成相关的酶基因的表达量都显著上升(图7)。

      图 7本氏烟草CCD4和CCD1基因在瞬时表达植株中的表达量

      Figure 7.Expression ofCCD4 andCCD1 gene in transiently transformed plants

    • MYB-related和R2R3-MYB转录因子为植物中MYB基因家族的2个主要成员,它们在调节植物生长发育过程和响应非生物胁迫等方面均具有重要的作用。目前,已有较多的与植物挥发性有机化合物合成相关的R2R3-MYB转录因子成员被鉴定出来[24,3435],然而,MYB-related成员在花香挥发物合成过程中的功能目前仍鲜有报道。植物MYB-related转录因子通常具有一段高度保守的由51或52个氨基酸残基构成的结构域,该结构域可以用于识别不同类型的顺式作用元件并发挥调控作用,这也是MYB-related基因成员的重要特征[16,3637]。在OfMYB1R47转录因子的N端也发现了这段保守结构域,表明该基因为典型的MYB-related转录因子成员。通过系统进化树分析,在13个代表性物种中均发现了OfMYB1R47的直系同源基因,然而这些同源基因的功能仍然未知。

      花香调控基因的表达水平往往随着花朵的发育而表现出显著的变化,且往往与不同花期花香释放的强度变化具有较高的相关性[25]。为了获得较为可靠的基因表达分析结果,本研究使用桂花ACTIN这个内参基因进行RT-qPCR分析,结果发现:OfMYB1R47转录因子在以内参基因为参考的分析结果中表现为先上升后下降的表达趋势,这与桂花花香物质释放的规律一致[38]。在姜花、矮牵牛、留兰香、蜡梅Chimonanthus praecox等观赏植物中研究表明:MYB转录因子家族中的成员可与花香合成酶基因的启动子结合,通过调控相应靶基因的表达水平来调节植物挥发性有机化合物的合成[20,2425,39]。在桂花中,也发现核定位转录因子OfERF61可通过调节OfCCD4的表达来影响桂花重要花香物质β-紫罗兰酮的合成[13]。在本研究中,通过亚细胞定位预测发现:OfMYB1R47转录因子蛋白主要位于细胞核内,为典型的核定位转录因子。同时,酵母自激活实验发现:OfMYB1R47转录因子还具有较强的自激活活性。可见,OfMYB1R47转录因子在桂花花香合成过程中可能具有重要的调控作用。

      目前,在本氏烟草中进行基因功能瞬时验证的体系已经在本源物种转基因较为困难的植物中广泛应用[13,25-26]。本研究将OfMYB1R47转录因子在本氏烟草中进行了瞬时超量表达,发现瞬时转化空载体的植株可与瞬时转化OfMYB1R47载体的植株较好地划分为2个类群,这说明在本氏烟草中,异源表达OfMYB1R47基因后会引起本氏烟草芳香性挥发物构成的改变。OPLS-DA的VIP值分析表明:辛醛和β-紫罗兰酮是导致瞬时转化OfMYB1R47载体植株与瞬时转化空载体植株的芳香性挥发物聚类发生明显区分的重要香味物质,且辛醛和β-紫罗兰酮的含量与转化空载体的植株相比都发生了显著变化,这表明OfMYB1R47转录因子在芳香性挥发物的合成过程中具有重要的调节作用。进一步研究表明:瞬时表达OfMYB1R47植株中NbCCD4.1、NbCCD4.2、NbCCD4.3以及NbCCD1基因的表达明显上升,表明在本氏烟草中瞬时过表达OfMYB1R47激活了NbCCD4.1、NbCCD4.2、NbCCD4.3和NbCCD1等与β-紫罗兰酮合成相关的酶基因的表达,从而导致OfMYB1R47瞬时表达植物中β-紫罗兰酮相对含量的变化。

      本研究鉴定了一个具有转录激活活性,在桂花花朵中的表达模式与花香释放规律一致,且参与调控芳香挥发物合成的核定位转录因子OfMYB1R47,有助于加深对MYB-related转录因子亚家族功能的了解,可为今后桂花的花香分子育种提供可靠的基因资源。

参考文献 (39)

目录

    /

      返回文章
      返回
        Baidu
        map